i2c is an open collector setup. The pins of a device should only pull the line low, or release them (set them as high-impedence inputs for example), allowing the i2c pullup resistors to pull the line up to VCC. VCC can be anything within the devices specs. In this case, a 3.3v pullup will work with the sensor, and at (AVR VCC 5v * 0.6) = 3v is higher than the minimum Logic High for the AVR. You just need to make sure that the pull-ups are only connected to 3.3v, so all others should be cut out/removed or in the case of internal pull-ups, disabled.
The Sensor module you link to already has external pull-up resistors tied to it's VCC (so assuming 3.3v). You just need to disable any internal pull-ups on the AVR or i2c library you are using (if you are using one).
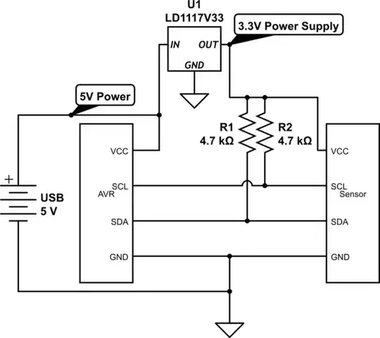
Edit: Here is how it would hook up. The LD1117 is just a standard 3.3v regulator.

simulate this circuit – Schematic created using CircuitLab
Alternatively, you can do bi-directional mosfet or transistor for level shifting, or dedicated i2c level shifters.
How do I get an Arduino (5 V) and MPR121 (3.3 V) to talk? and I2C 3.3 to 5.0 V conversion have more info as well.