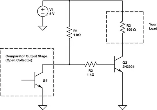
I can't seem to turn on a 2n2222a with the output of a LM339 comparator, as soon as the base is connected to the output, directly or with a resistor, even if the output is 5 volts, 9 volts, I always get 0.6 volts to the base of the transistor?? How odd...there is a pull-up resistor on the output of LM339. I also tried a super simple comparator setup with LM324 op-amp, and same thing, I only get 0.6volts when the output is connected to base...
What am I missing? Why always 0.6 volts?
