3

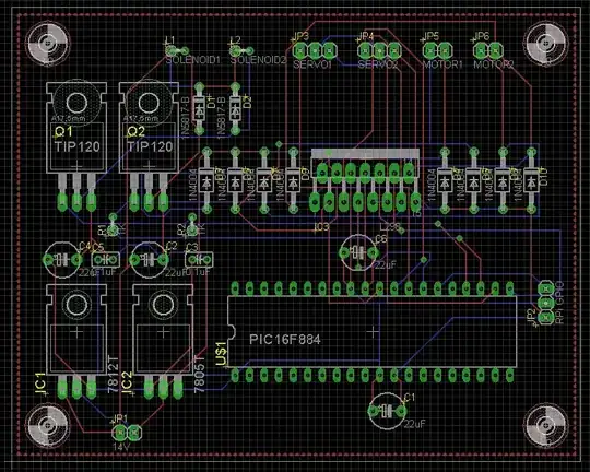
I am designing my very first PCB for a robotics project I am working on. The project will be using through hole components. I was not able to get all the traces to work on 1 layer, so I added a second layer, the board layout is shown below:

PCB Board

Given this board layout, will I have any trouble using through hole components? Will I also need to solder the components to the leads on the top layer (red), as well as to the leads on the bottom layer (blue)?

EDIT

I've updated my board design below, adding 0.1uF caps to both VSS/VDD pairs on the pic, and increased my trace widths to 30 mils, while also hopefully reducing the trace lengths. The following board also passes the DRC check:
enter image description here PCB Board v2

I still can't get the ground plane to show up for whatever reason. Any suggestions on how to improve this would be appreciated.

Scott Lance
  • 187
  • 1
  • 8
  • 1
    If you can't route all the tracks on one layer, it makes sense to add the 2nd layer. But use it mostly for a ground plane; route as much as you can on the other layer, and as few tracks as possible on the plane layer. – The Photon May 31 '13 at 00:43
  • @Scott_Lance It's so difficult check the layout without the schematic. I can guess it but It's better if you attach the sch. – Jesus Castane May 31 '13 at 08:22
  • 1
    The ground plane should show up if you hit ratsnest – Scott Seidman May 31 '13 at 11:01
  • @Jesus Castane: Schematic added – Scott Lance May 31 '13 at 13:41
  • @Scott Seidman: Everytime I've hit the ratsnest I get the following message: Nothing to do! – Scott Lance May 31 '13 at 13:42
  • 1
    get the properties of the polygon, and make sure it, and all other appropriate grounds are on the GND net (or whatever you're using for ground) – Scott Seidman May 31 '13 at 17:02
  • @Scott Seidman I think I am going to make another question to address this issue, we've gone somewhat far afield of the original question. But to sum it up I looked at the properties, and used the "Show" button on the GND net, and the polygon and all my GND traces show up highlighted, and again when I use the ratsnest I get: Nothing to do! – Scott Lance May 31 '13 at 17:33

7 Answers7

4

First, you should make the power traces much thicker. I use at least 70 mil thickness for my power traces. In the best of worlds, you can have the board made with 2 oz or thicker copper plating, but generally, that's very expensive. Panelized board orders, which is what hobbyists can afford, are almost always just 1 oz thickness. (oshpark.com or iteadstudio.com or seeedstudio.com are some of the lower cost ones) I'd recommend oshpark.com if you can wait 3 weeks for the board, and iteadstudio.com with DHL shipping if you need them within 10 days.

Second, you probably want to re-lay-out the components so you don't have super long traces crossing the board from your power transistors to your diodes to your connectors. Keep the diodes close to the connectors, and the transistors close to the diodes. Even with thick traces, there will be some loss (which turns into heat) that you want to minimize by keeping the traces short.

Third, in Eagle, the rectangle tool cannot be used to generate a ground pour. You have to use the polygon tool, and draw a rectangular polygon. Do that, name the polygon "GND" and hit ratsnest to see your ground pour appear.

Fourth, it looks as if you want to put high currents through pin headers. I don't know how high the currents will be, but if it's more than, say, 2A, you likely want to use screw terminals rather than pin headers. High-amperage screw terminals typically come with 3.5mm or 5mm (or 200 mil) spacing rather than 100 mil spacing like pin headers.

I once mis-soldered a board and attempted to put > 12 A through a 16 mil trace. Luckily, that trace burned off and worked great as a fuse :-)

Regarding the ceramic 0.1 uF capacitor close to the microprocessor: That's known as a "decoupling" capacitor, and one should be placed as close as possible to each chip you have that could be switching at high speeds. These capacitors serve as "reserves" for high speed switching, reducing the EMI introduced on traces further out from the chip. Using ceramics is important because of their very low ESR -- an electrolytic has a significant ESR (often in the "ohm" range) which makes it become an RC filter which means it can't respond quickly enough to near-instantaneous changes in current draw.

Jon Watte
  • 5,670
  • 27
  • 37
  • Great suggestions, as to the ground pour, I am using the polygon tool, I've set the name to GND and I have the Thermals checkbox checked. I am still quite perplexed as to why the ground pour won't materialize when I use ratsnest. As to your 4th point with everything high and full speed, I haven't pulled more than 1.1A, I still haven't fully decided on how I will connect the power terminals though, so any suggestions would be helpful. – Scott Lance May 31 '13 at 01:56
  • The only other thing I can think of would be the polygons not being fully connected or somehow degenerate in some other way. – Jon Watte May 31 '13 at 05:55
  • I've recreated the polygon 4 or 5 times, and I've made sure they are connected, I did add a top and bottom layer ground plane, but even with one, it just doesn't show up. I am using the Free version of Eagle but from everything I've read it should still work. – Scott Lance May 31 '13 at 13:51
  • 1
    Note that only the high-current traces need to be wider. 30 mil may be enough for 1A, but the more, the better, as you'll also need to worry about voltage drop.

    Regarding the ground pour, I don't know what could be wrong. I use free Eagle too, and the polygon tool works great for me. Again: Polygon, not Rectangle, but you already said you did this.

    – Jon Watte May 31 '13 at 17:28
3

No, the holes through the board should be plated, which means that they are lined with metal that makes a good connection from front to back. In my experience, capillary action will suck the solder all the way through the holes anyway. However, it looks like you are planning to control some significant currents so you might want to make the traces that conduct large currents much fatter. I would also suggest adding a ceramic capacitor of 0.1uF or so right at the power pins of the microcontroller, in addition to the 22uF caps.

Joe Hass
  • 8,487
  • 1
  • 29
  • 41
  • I assume the extra 0.1uF caps serve the same purpose as the 0.1uF/22uF cap pairs off the voltage regulators? – Scott Lance May 31 '13 at 00:13
  • My 5V rails drive about 20mA, my 12V rail will drive a variable 15-20mA, and the 14V rail will drive up to 40mA. Currently all my trace widths are 0.254 mils, I assume that the 14V rail is the one I will have to worry about (it drives the solenoids), what width would you suggest? – Scott Lance May 31 '13 at 00:26
  • 1
    @ScottLance there are plenty of PCB trace calculators around. Just search until you find one you like. Regarding the capacitor suggestion, see http://electronics.stackexchange.com/questions/4784/why-use-capacitors – Phil Frost May 31 '13 at 00:38
  • If the OP is making the board at home, then through-plating is difficult. There are other strategies for handling vias, however. – angelatlarge May 31 '13 at 03:01
  • 1
    For the voltage regulator the ceramic cap prevents high frequency oscillation, for the microcontroller it provides high frequency bypass. Electrolytic caps are more helpful at low frequencies. – Joe Hass May 31 '13 at 12:41
  • @Joe Hass I understand that the caps off the voltage regulators are for smoothing, my first comment was does adding the 0.1uF cap provide the same function for the PIC, all the research I did said 22uF caps were sufficient for smoothing off the PIC, but it's good to know that the extra 0.1uF is needed. – Scott Lance May 31 '13 at 13:45
  • 1
    I was trying to answer your question about the function of the 0.1uF caps...in one case it prevents oscillation in the regulator, in the other it bypasses high frequency noise generated by the PIC itself. Looking at it another way, the ceramic cap provides extra current for fast switching transients from the PIC. Electrolytics aren't good for high frequency "smoothing". – Joe Hass May 31 '13 at 13:50
  • @Joe Hass: So the 0.1uF cap off of the PIC acts as a defacto Low Pass Filter? – Scott Lance May 31 '13 at 14:22
  • 1
    That's not a good way to think of it. When you make an RC low-pass filter the "filtered" voltage is across the capacitor, but in this case we are concerned with the voltage at the PIC supply pins and there is a resistance (the capacitor ESR) between the PIC pins and the capacitor. – Joe Hass May 31 '13 at 14:59
  • @Joe Hass: Got it, that makes things a whole lot clearer. Thanks for the explaination – Scott Lance May 31 '13 at 15:28
3

Have the board professionally made, like here. It will have plated through-holes which are electrically connected to both layers, and therefore require soldering from one side. (This is not the only advantage: plated holes are stronger, and resistant to "lifting" if you have to remove a component.)

If you make your own board without any plating, you will then have to solder to both sides, indeed. And that is a royal pain for anything that wants to sit flush with the board, and conceals the pins underneath, such as an IC socket or header.

If you do go the DIY route of etching your own two sided board, it may behoove you to avoid connecting component side traces directly to the terminals of such components. Connect them to empty through holes near the terminals, and use a piece of wire to route to the opposite layer. The wire jumper easily solders from both sides. Or else go to the extra trouble to make plated through holes.

Kaz
  • 20,006
  • 1
  • 39
  • 83
2

A few things:

  1. Does this board pass design rule check?
  2. All of your traces are the same width. I don't know what your current requirements from your power supply are, but I will almost guarantee you want to make your power traces thicker.
  3. I would strongly recommend putting your uC in an IC socket if you aren't considering it already. They're cheap, and if you ever need to remove the uC for any reason, you will be glad you spent the extra dollar.
  4. It may not matter for this application, but a ground plane is typically a good thing to add to a PCB. My only concern about adding one here is the servos and solenoids. You DO NOT want high return currents on your ground plane. They need to be sent straight back to their source.

It looks like this board would be easy to assemble. You shouldn't have any problems with spacing. Put all of your components on the top side of the board, use a hot soldering iron, and you'll be in business.

Matt Young
  • 13,844
  • 5
  • 34
  • 61
  • I've actually been trying to get a ground plane to work on this board, for whatever reason Eagle wont paint the ground plane when I hit ratsnest even through I've named the surrounding polygon GND. It is good to know about the high return currents. I believe I can be selective about where I can paint the ground plane – Scott Lance May 31 '13 at 00:14
  • 1
    I'm not familiar with Eagle, but the way I typically approach multiple grounds is treat them as two separate nets. Tie them together in the schematic, but don't let the software merge them. You can home run the high current ones back to the regulator, and they won't be part of the ground plane if they are on the same side of the board. Also, the term you're looking for to form a ground plane is "copper pour." – Matt Young May 31 '13 at 00:24
2

Try not to arrange components into neat groups. If you rearrange the diodes you can remove a lot of vias and shorten the tracks, e.g. D4 rotated 90° right.

Use a different footprint for R1 and R2 (laying not standing). You will be able to use them to jump few wires.

Move D1 and D2 as close to L1 and L2 terminals as possible.

Avoid putting vias and top layer tracks under Q1, Q2, IC1 and IC2. This way you will be able to bend them flat and solder/screw them onto PCB. Consider using their backplane as power terminal and put a copper pour under them to help heat spreading (if you do not have any other heatsink).

Edit:

Look at the diodes in the schematic. Anode of D3 is connected to cathode of D4. Similar with other protection diodes. Rotate them in your layout and you will remove a lot of tracks.

Szymon Bęczkowski
  • 2,605
  • 15
  • 21
  • @ Szymon Beckowski: Thanks for the suggestions I'll take a look at trying to implement them. I'm still pretty new with Eagle and the tracks were generated by the autorouting tool, I'll try to implement the suggestion to move the tracks for the ICs and Tranistors – Scott Lance May 31 '13 at 13:48
  • 1
    I thought that smelt of an autorouter, you can usually tell. The thing about PCB design is that component placement is EVERYTHING, get that right and the thing will almost route itself. Incidentally for a trivial little thing like that I would not use the autorouter, the time cost of tuning it to do something sane is greater then the time cost of doing the layout manually. – Dan Mills Apr 28 '17 at 21:22
0

Don't know if you have the answer for the ground plane problem already, but check your grid. I had numerous problems with my polygons and the main issue was that the grid was to small. If the grid is to small the polygons will give some kind of strange error and will not show up.

Tip for everybody: To get separate polygon planes (with isolation between them) that overlap each other use the rank to set priority.

Hope it helps!

Weaverworm
  • 417
  • 4
  • 16
0

Given this board layout, will I have any trouble using through hole components?

Unless you plan to use insulated mounting kits you should avoid running top layer tracks under the tabs of the big 3 pin devices (power transistors, regulators) . Instead my recommendation would be to put a large pad under there connected to whatever net the tabs should be connected to.

Will I also need to solder the components to the leads on the top layer (red), as well as to the leads on the bottom layer (blue)?

That depends if the board will be professionally made or DIY.

Professionally made two layer boards will have through hole plating, so you will only need to solder from one side.

Homebrew PCBs generally will not have through hole plating. So you will have to solder components that connect to top layer tracks on the top layer and solder wires through vias.

Peter Green
  • 22,193
  • 1
  • 39
  • 82