I have a set of security cameras powered by a solar powered battery bank. (4S5P LiFePO4 batteries charged by a 100W solar panel).
As the voltage varies depending on charge level and how sunny it has been, the batteries can sometimes be drained over night before the solar panel starts charging them again. The batteries also have a BMS that will cut them out below a certain voltage.
The cameras draw a higher current during startup than during normal operation, so powering all at once when the batteries are at a low charge level will cause voltage drops.
To maximize battery life and to keep some of the cameras on longer than others during low battery conditions, and also to ensure that they don't all power on at once, I want to add a simple voltage dependent delay-on circuit that power some of them on a short while after the voltage goes above 12V. If the voltage drops below 12V, I want the cameras with this circuit to lose power after a while (not instantly). The duration of the on/off delay is not critical, as long as it is in the range of a second or a few. The 'prioritized' cameras will not have this circuit and will stay powered until the battery bank's BMS cuts the power due to too low voltage in the batteries.
I also want to keep these delay-on circuits as simple as possible.
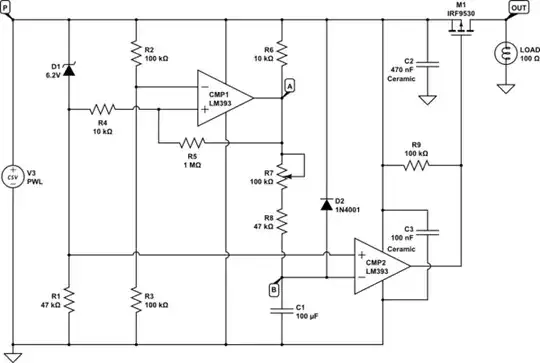
My initial thinking is something like the circuit below: if the voltage goes above 12V the D1 zener will conduct and charge C1. When C1 is charged, M1 will conduct and power the load (here illustrated by a light bulb). If the voltage drops below 12V, R2 will discharge C1 and M1 will stop conducting. C1 can vary in size for each camera so that the on-delay is different for each camera.
Is my thinking correct / will this work as intended?
Any suggestions on changes or even a completely different solution are much appreciated!

simulate this circuit – Schematic created using CircuitLab
Update: in front of each load, I also have a boost-buck regulator. Those are el-cheapo things from China. Unfortunately, I don't have a datasheet for them, but there is an input capacitor @ 470uF and a similar sized output capacitor. I have those regulators to ensure the cameras are fed with the 12-13V they expect and to not fry their built-in regulators with over- or undervoltage. The new switch circuit will sit in front of the regulator. I added this detail later in case the inrush current to the regulator's capacitors could be an issue.



