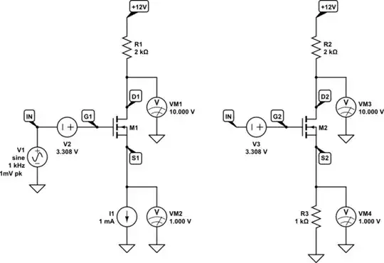
When you say you're familiar with a single transistor arrangement, do you mean with a current source, or with a resistor at the FET's source terminal? The two are wildly different in behaviour:

simulate this circuit – Schematic created using CircuitLab
Those two circuits are biased identically, and yet their response to changes in \$V_{IN}\$ (from the 1mV AC source V1) is completely different:

The circuit on the left has no voltage gain, because drain current is constant, 1mA, and the voltage across R1 never changes. The only way you can get \$V_{D1}\$ to change is by changing source current, and that can't happen in the single transistor arrangement on the left.
We may also assume, for the left circuit, that \$V_{GS1} = V_{G1} - V_{S1}\$ will be constant regardless of input potential \$V_{IN}\$ (and \$V_{G1}\$), because drain current \$I_{D1}\$ never changes. M1 is acting as a perfect source-follower, in which \$V_{S1}\$ rises and falls in perfect unison with \$V_{G1}\$.
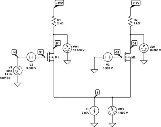
However, when you place two of those back to back, in a long tailed pair sharing the same current source, drain current can change:

simulate this circuit
I've doubled source current, which by symmetry is shared equally in both FET channels, so DC conditions are identical on both sides to the single transistor setup.
However, source potential \$V_S\$ is now common to both transistors, so when one changes, so does the other.
It's difficult (at least for me) to intuit what happens to \$V_S\$ when gate potentials \$V_{G1}\$ and \$V_{G2}\$ are perturbed with respect to each other, causing that convenient symmetry to be lost. Before, we were able to say that \$V_{GS}\$ was constant, because \$V_{S1}\$ "followed" \$V_{G1}\$, but here we cannot.
As long as we are dealing with small perturbations, so that drain current \$I_D\$ doesn't change too much, we can assume that FET transconductance \$g_m\$ remains constant. This is the change in drain current \$I_D\$ in response to changes in \$V_{GS}\$. Change in drain current \$\Delta I_{D1}\$ will have this relationship to change in gate-source potential difference \$\Delta V_{GS1}\$:
$$ \Delta I_{D1} = g_m \cdot \Delta V_{GS1} $$
Instead of having \$\Delta\$ symbols everywhere, I'll use lower-case variable names, to indicate small changes, AC signals.
$$
\begin{aligned}
i_{D1} &= g_m \cdot v_{GS1} \\ \\
&= g_m \cdot (v_{G1} - v_S) \\ \\
\end{aligned}
$$
Similarly, for M2 we have:
$$ i_{D2} = g_m \cdot (v_{G2} - v_S) $$
By KCL, the sum of drain currents must equal source I1:
$$ I_{D1} + I_{D2} = I_1 $$
Since we are dealing with AC, changes in potential and current, and since \$I_1\$ is not changing, this becomes:
$$
\begin{aligned}
i_{D1} + i_{D2} &= \Delta I_1 = 0 \\ \\
g_m \cdot (v_{G1} - v_S) + g_m \cdot (v_{G2} - v_S) &= 0 \\ \\
v_{G1} - v_S + v_{G2} - v_S &= \frac{0}{g_m} \\ \\
-2v_S + v_{G1} + v_{G2} &= 0 \\ \\
v_S &= \frac{1}{2}(v_{G1} + v_{G2})
\end{aligned}
$$
If we hold one input steady while we increase the other by \$\Delta V\$, we can expect \$V_S\$ to rise by \$\frac{\Delta V}{2}\$.
Going back to our simulation, in which I am applying a 1mV peak (or 2mV peak-to-peak) sinusoid to IN, while I keep G2 at a fixed potential, I would expect \$V_S\$ to vary by half the amount that \$V_{IN}\$ varies:

To finish off the analysis, we've found so far:
$$
\begin{aligned}
i_{D1} &= g_m (v_{G1} - v_S) \\ \\
i_{D2} &= g_m (v_{G2} - v_S) \\ \\
\end{aligned}
$$
and
$$ v_S = \frac{1}{2}(v_{G1} + v_{G2}) $$
Combining those, we get:
$$
\begin{aligned}
i_{D1} &= g_m \left(v_{G1} - \frac{1}{2}(v_{G1} + v_{G2}) \right) \\ \\
&= g_m \left( \frac{v_{G1}}{2} - \frac{v_{G2}}{2} \right) \\ \\
&= \frac{g_m}{2} ( v_{G1} - v_{G2} ) \\ \\
\end{aligned}
$$
For M2, the result is similar, with \$v_{G1}\$ and \$v_{G2}\$ swapped:
$$ i_{D2} = \frac{g_m}{2} ( v_{G2} - v_{G1} ) $$
Lastly we find the output voltages \$v_{D1}\$ and \$v_{D2}\$. These are trivial to calculate, since they depend only on changing drain current \$I_D\$ through drain resistances \$R_D\$. We just need to apply Ohm's law:
$$
\begin{aligned}
i_{D1} &= \frac{v_{D1}}{R_D} \\ \\
i_{D2} &= \frac{v_{D2}}{R_D} \\ \\
\end{aligned}
$$
Substituting \$i_{D1}\$ and \$i_{D2}\$:
$$
\begin{aligned}
\frac{v_{D1}}{R_D} &= \frac{g_m}{2} ( v_{G1} - v_{G2} ) \\ \\
\frac{v_{D2}}{R_D} &= \frac{g_m}{2} ( v_{G2} - v_{G1} ) \\ \\
\end{aligned}
$$
These are the output voltages, then, in terms of inputs \$V_{G1}\$ and \$V_{G2}\$, and transconductance \$g_m\$:
$$
\begin{aligned}
v_{D1} &= \frac{g_mR_D}{2} ( v_{G1} - v_{G2} ) \\ \\
v_{D2} &= \frac{g_mR_D}{2} ( v_{G2} - v_{G1} ) \\ \\
\end{aligned}
$$
Differential gain \$A\$ is:
$$
\begin{aligned}
A &= \frac{v_{D2}-v_{D1}}{v_{G2}-v_{G1}} \\ \\
&= \frac{\frac{g_mR_D}{2} ( v_{G2} - v_{G1} ) - \frac{g_mR_D}{2} ( v_{G1} - v_{G2} )}{v_{G2}-v_{G1}} \\ \\
&= \frac{g_mR_D}{2} \frac{( v_{G2} - v_{G1} - v_{G1} + v_{G2} ) }{v_{G2}-v_{G1}} \\ \\
&= \frac{g_mR_D}{2} \frac{(2v_{G2} - 2v_{G1}) }{v_{G2}-v_{G1}} \\ \\
&= g_mR_D \\ \\
\end{aligned}
$$
I don't remember ever having derived this result for myself, I always just trusted the books. It's very satisfying to have finally done it, so thanks for asking!