1

https://www.homemade-circuits.com/simple-delay-timer-circuits-explained/

schematic

I've got a problem with designing a circuit. I've made a box that uses a current sensor module to detect when 230 volt current is flowing through it. This is designed so when a power tool is started, it automatically starts a vacuum cleaner to suck up sawdust generated by the power tool. Once the tool is switched off, the circuit keeps the vac running for five seconds before stopping. This uses a relay on the current sensing module and another relay on a circuit board I built to switch the 230 volts.

This part is working well and good. I'd like to add another feature to the above: once the relay in the current sensing module activates, it will trigger a separate circuit that waits one second (not critical that it's exactly one second) before switching on the vacuum cleaner through the circuit I've already built. This is so you don't have two motors starting at the same time.

I've been googling the hell out of this and can't seem to find something that does this how I want. I have basic knowledge of electronics and really would prefer to make something myself that just uses a cap, resistor, transistor and a relay, etc. I've built a small test circuit from a schematic on some webpage, only to discover that it only acts as another delay off circuit. The opposite of what I want.

Edit: The goal I want to achieve with this is:

  1. Dust producing power tool is switched on.

  2. Current sensor detects this and activates relay. I got one of these from Temu and it works fine.

https://www.temu.com/nz/goods_snapshot.html?goods_id=601099542466763&title=Details&_x_sessn_id=mjxmg0zyzp&refer_page_name=goods&refer_page_id=10032_1710057661345_mhgicpfo16&refer_page_sn=10032

2a. Additional new circuit waits for one second after power tool starts, so you don't have both the power tool's motor and the vacuum cleaner's motor starting simultaneously. Circuit 2a has a relay that triggers the next circuit.

schematic

https://www.circuits-diy.com/12-volt-relay-based-timer-switch-circuit/

  1. Circuit runs the vac for as long as the current sensor module is switching it. Once the power tool stops, it uses a simple resistor/capacitor transistor circuit to run the vac for another five seconds. This is to suck up remaining sawdust, as if the vac stopped at the instant the power tool stopped you may still be left with sawdust. I've already built this with five electronic components and it works just fine.

I hope I've described what I want clearly. Any suggestions would be greatly appreciated.

I used this basic circuit for the time delay off function. Where it shows a push button, I used the output of the relay on the current sensing module to switch this. I used the appropriate resistor/capacitor values to get five seconds. I replaced the LED with a relay to switch the 230 volts to the vacuum cleaner.

It's very late here now. I'll check in the morning to see if anyone has some advice for me, or if they want more info from me. Cheers!

Further edit:

This box is a prototype. I'm wanting to learn from my mistakes in it and ways that it can be improved (as few components to achieve the desired outcome). We were all newbies at one time. It's good to get advice from people who know a lot more than I do currently.

I just followed the components used in the first circuit diagram, I used a 1000 uF capicator, the appropiate resistor to get my desired 5 second delay, and substituted the LED output with a 12 volt relay to switch the 230 volts for the vacuum cleaner. I recall now that it's better to use a lower value cap and a higher value resistor to get the desired delay time, rather than a higher value cap. Rookie oversight on my part there.

I modified the second circuit diagram to act as the intermediate stage in this timing process. I changed the cap to a 470uF, added a 150K ohm resistor in series with the trigger. I'm using the relay output of the current sensing module to act as a push button to activate this circuit. The relay output of this circuit acts as a push button to operate the time off delay circuit. I'm happy to go back and alter the time off delay circuit to use a smaller value cap/larger resistor.

SamGibson
  • 17,870
  • 5
  • 40
  • 59
Stu Boyd
  • 9
  • 4
  • Just to clarify, this circuit is a 12 volt DC circuit and doesn't have any low power requirements. – Stu Boyd Mar 09 '24 at 12:31
  • A basic delay-on circuit will naturally act as a delay-off circuit so, given that you also want a delay off circuit, why is this a problem? – Andy aka Mar 09 '24 at 12:39
  • 1
    there are million ways to do this. maybe you post the circuit you already have and then we can suggest what the quickest way to modify what you already have.# – mond Mar 09 '24 at 12:58
  • Hi Andy aka, I wish to add an extra circuit between the current sensing module and the circuit that activates the vacuum cleaner. So that it works as this: Current sensing module -> Delay on for one second circuit -> Vacuum cleaner on circuit with five second delay off. The way I've done this is use the output of the relay on the current sensing module as a trigger to activate the delay off circuit. If I can get a circuit that does the delay I want, that can run another relay to trigger the delay off. Maybe not the best way to do things, but it works. – Stu Boyd Mar 09 '24 at 13:09
  • @StuBoyd can you tell us about the signal from your current sensor? Is it a changing voltage? Current? What values to expect for power-tool off and on states? – Simon Fitch Mar 09 '24 at 14:01
  • @StuBoyd - Thanks for adding the required reference link with the 2nd schematic. FYI I deleted my earlier comment about the missing reference link for the 1st schematic after another site member kindly added it (that had made my earlier comment about it obsolete, so I removed it). However mod comment notifications don't get deleted from your inbox (so it may have been confusing). Anyway, the question complies with that rule now. See the main site rules in the [tour] & [help] as they differ from typical forums. TY – SamGibson Mar 10 '24 at 08:40

2 Answers2

2

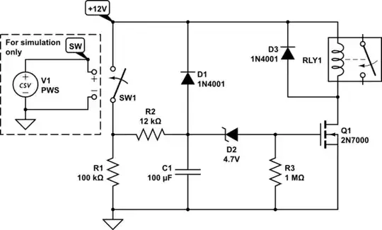
That design you showed us is very poor, in many respects. I don't even think it's OK for a hobby/one-off project, and I am compelled to improve upon it.

  • Switch and capacitor current will be huge. That's easy to fix, but as it stands, those components won't last long.

  • This circuit might work well with a light load, such as an LED, but a relay coil will require a very high-gain transistor. The BC547 shown will do OK, but a 2N3904 will probably not work well.

  • Ironically, by fixing the switch current problem, you can also get an "on" delay with this design. However, both on and off delays are very poorly defined, and will require tweaking of component values to get just right.

It seems a waste to use two stages, and two expensive relays, when one stage/relay can provide you with both power-on and power-off delays.

schematic

simulate this circuit – Schematic created using CircuitLab

This will be trivial to build on a strip-board or similar, but does require a MOSFET. The benefits you get here are:

  • No calibration needed. Using the components shown, this will provide a 1s "on" delay, and a 5s "off" delay, without having to play around with component values. Timing is mostly dependent on R1, R2 and C1 only, with very little dependence on other component "quirks" and variations.

  • A 1000μF capacitor is very large. I am able to reduce that to 100μF.

  • Resistor R2 keeps switch and capacitor current under control. Those components won't be over-stressed.

  • The on and off states are much more sharply defined. Relay coil current is closer to "on" or "off", spending very little time in between, unlike the sluggish response from your own solution. That's probably not so important in this application, I admit.

Do not omit D3.

R2 controls the delay between SW1 closing and RLY1 activating. Doubling R2 will roughly double that delay.

If you wish to continue using your existing on-delay module, as you suggested, then reduce R2 to 100Ω in this new unit, to minimise the additional on-delay to less than 20ms.

R1 controls the delay between SW1 opening and RLY1 de-activating. Doubling R1 will roughly double that delay.

This is how the circuit behaves. Blue is switch SW1 state (high is closed), and orange is relay coil current:

enter image description here

Simon Fitch
  • 34,939
  • 2
  • 17
  • 105
  • Hi Simon, thanks for taking the time to reply to me with a long and detailed post. I've built a couple of circuits before with a transistor/relay combination. I'm going to head to my local electronics retailer on Monday to get the parts you listed in the circuit diagram. I've never done anything with MOSFETs before. Tend to stick with stuff I already know. One thing I forgot to mention with my existing circuit is I incorporated a push button to run the delay off circuit for 5 secs without needing to start the power tool. It'd be good to have that in the newer circuit design too. Thanks. :) – Stu Boyd Mar 10 '24 at 11:32
  • @StuBoyd just be careful with the MOSFET. It's easy to damage with static discharge. Ground yourself before handling. Once it's in circuit, then you can relax! – Simon Fitch Mar 10 '24 at 12:35
  • I purchased the components you specified, plus used existing bits I already had. Soldered it all up on a vero board. After checking it and fixing mistakes I made, I thought I'd fixed them all. Apparently not. When I triggered the circuit by touching a screwdriver across the pins of a locking header I've soldered onto the board, I got a spark. Back to re-checking all the tracks and component paths again now... – Stu Boyd Mar 12 '24 at 11:52
  • I got the replacement board built and tested. I found the resistor values suggested above weren't giving the times I wanted. I ended up using a 27 k resistor for the delay on time (one second) and a 47 k for the off time (five seconds). I left the rest of it un-altered. I also added a simple snubber circuit to the relay to protect its contacts. I got 3 * 10 amp relays from a microwave circuit board to build another of these boxes and for some other future projects. – Stu Boyd Mar 27 '24 at 06:27
0

If you add a 10k resistor in series with push button you get power-on delay also.

Btw, it is no good to switch relay so slow like this circuit do. It makes slow relay “shot” because of slow voltage rise on cap and poor gain of single bjt.

The transistor should switch (be in linear region) the relay coil in about 1ms.

You need comparator or schmitt for this.

It should work with one bjt also, but a spark on relay contact will be developed.

Michal Podmanický
  • 1,695
  • 1
  • 1
  • 11