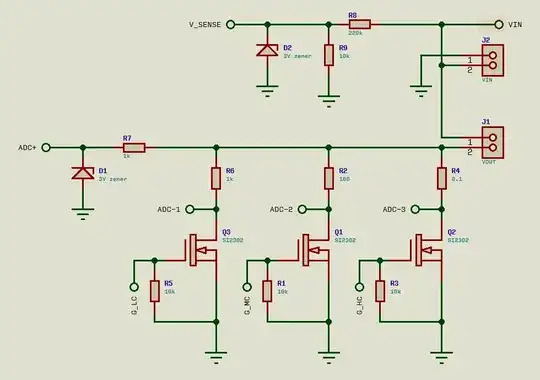
I planned to make a DIY power meter with automatic switch for current range, usually towards low (uA maybe) currents.
I came up with the design below to switch between various current-sense resistors. The MOSFETs will be chosen to have very low Rds with provided gate voltage, and the ADC has differential inputs and gain control so each pair of ADC input measures exactly the voltage drop on resistors alone. While theoretically it seems OK, it's also quite simple which makes me think there would be an unseen problem with this design since some other similar devices have more complexity (like this one from Elektor).
So would this design work as expected?
