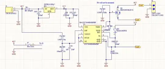
I have the following schematic:
the switch (S) is not the right one but i hope it will do the purpose here.
It controls electro-screwdriver using 48V.
When I switch it off slowly, the voltage regulator blows (IC1).
Datasheet: https://www.diodes.com/assets/Datasheets/ZXTR2112FQ.pdf
I added the diode (D2), it helps but not 100%. Is there any solution for this problem without the need to change the schematic?
Would adding a resistor as voltage drop instead of 0ohm (R1) help and which value?
The +48V is the power supply
The 48V:
Taken after J3 (pin1) and befor R1
And the output of the regulator:
Taken after (IC1) pin2 after both C9 and C3.
The current consumption is 2mA.
Taken from the Gate of (Q1) pin4
The green line is the gate voltage (pin4)
The orange line is the source voltage (pins 1,2,3) to load.
Taken from the Gate of (Q1) pin4
The green Line is the gate voltage
The orange line is the source voltage (to load)
Both ocsillograms were taken and the e-screwdriver (load) were connected.


When I switch it off slowlycan you elaborate? What does "slow switch off" mean in your system? Is there also a fast/quick switch off? – Rohat Kılıç Jan 25 '24 at 12:17The regulator can supply about 15mA. I mean with slowly switching off slowly pressing the switch on/off bottun. At that moment it flow a large amount of current and that make it blows, or so i think.
– Hamo Jan 25 '24 at 12:25+48V? How long wires? – Tim Williams Jan 25 '24 at 12:58this switch: https://m2bswitches.eu/producto/rl-15y/. +48V is the power supply
– Hamo Jan 25 '24 at 14:46