0

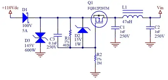
I designed a PCB that takes an input of 110Vdc and steps it down to 5Vdc for a microcontroller and a couple of ICs. At the input, I have a reverse protection diode, an inrush limiter circuit, and a filter: enter image description here

Vin is connected to the DC-DC buck circuit to generate 5V for on-board ICs.

In normal operation, it draws about 60mA. But I noticed when I connected the PCB to the power supply, initially it drew a lot of current, and the current was even negative for about 125us: enter image description here

I have a few questions and would very appreciate if someone could help me with them:

  1. How can the current be negative?
  2. How can I limit the magnitude of the current spikes at start-up?
HV16
  • 327
  • 1
  • 9

0 Answers0