I need to design an E-stop system - any number of normally closed switches, anywhere from one to possibly as many as 30 identical pieces of equipment that all need to be informed of a switch opening, everything connected in a single loop. Surely this is a standard thing to do, but I think I'm just not using the right search terms - every variation on "broken loop detector" I've tried is just showing me traffic detection systems, and various forms of invisible fences.
I suppose the simplest implementation would be to use an external power supply for the loop, and an optoisolator in each unit (which could be of the AC-input variety, so that the polarity of the loop terminals doesn't matter). The problem is that the power supply would have to have a fairly high voltage to run 30 optoisolator LEDs in series - but in the more common case of the system only having one or two units, something would have to burn off most of that voltage. (I don't consider an adjustable power supply acceptable, as I couldn't trust that the end-user would adjust it appropriately.)
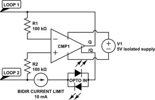
I don't like the idea of requiring a separate loop power supply, anyway - the equipment units themselves should be the only things the user needs to install. So I was wondering if there's some clever way of having each unit push just enough voltage into the the loop to light one LED, somehow adapting to the existing polarity of the loop, so that there's no great excess of power to be burned off? The best I've come up with is this crazy circuit, using a complementary-output comparator (LT1713, for example) as a power source with controllable polarity:

simulate this circuit – Schematic created using CircuitLab
The idea is that the circuit senses and opposes whatever voltage might already be on the loop; it needs some hysteresis (not shown) to work when there's only one device. R2 has to have a fairly high resistance so that there's no way that current through the comparator's input pin can possibly light the LED; the current has to pass through the loop.
I suspect that this would be prone to oscillation if multiple instances were looped together, but I haven't had any luck trying to simulate it - LTSpice does not like floating isolated circuits, apparently.
every variation on "broken loop detector"... try searching for what you are asking aboutEmergency stop switch loop circuit– jsotola Dec 24 '23 at 08:49