I have a triac in a 60Hz 120V power line (as is often done for dimming) and want it to only switch on the power when the AC voltage is low (widely between -40V and +40V would even be fine).
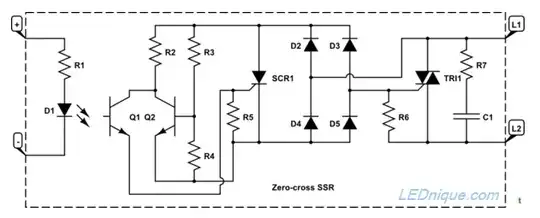
This is your typical "zero-crossing" switching requirement. MOC3041M is well-known for exactly this purpose. It includes a small on-chip triac (designed to drive a second bigger external triac):
So, what is the schematic of the "ZERO CROSSING CIRCUIT" block?
If the true schematic is not known, I'm open to any working option. It's even fine if the triac never turned off again after turning on nicely (since a well-behaved repeatable turn on is useful even when I don't need dimming).
I can only think of complicated solutions which generate power by rectifying the line and then sensing the 60Hz swing, but I feel like something much simpler is well known. It's easy/natural to get a triac to turn off at a zero-crossing (as done in the standard dimmer), but turning it on at a zero-crossing seems much more difficult.


