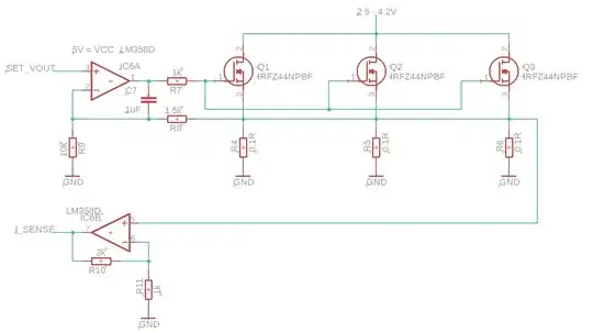
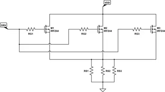
I am designing an electronic load for a battery, and I don't want to use a single MOSFET that carries the entire current and has to be bolted to a large heat sink. So, I thought about connecting 3 MOSFETs in parallel to distribute the current and, consequently, the total power. However, despite searching for information on the correct connection of MOSFETs in parallel, I'm not very sure if I'm doing it correctly. Here, I show you the design I came up with.
Note:
- The SET_VOUT signal has the wrong name; it should be SET_IOUT.
- All values are the final values, meaning that these are the values I would solder into the circuit.
- The op-amp's power supply is 5V.
- I_SENSE is an analog signal to a microcontroller to measure the current in the electronic load (it seems obvious, but I mention it anyway).
- The SET_VOUT signal has the wrong name; it should be SET_IOUT.


