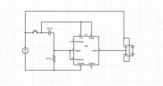
I need to toggle a MOSFET after I hold a button for 3 seconds. Here is my circuit:
I have a JK flip-flop for the toggle function. When the clock pin of the JK flip-flop goes high to low, output of the flip-flop toggles. There is no problem here. The 555 timer gives a single shot signal after holding the button for 3 seconds. The problem is that when I press the button, the JK flip-flop toggles instantly though even 555 timer doesn't give an output.
My theory is that when the button is off, the 555 timer output is a floating around 0.150 volt. When I press the button, the output of the 555 becomes 0 volt, no longer floating and it becomes ground. The JK flip-flop therefore thinks this is a clock down and toggles the output.
How can I fix this?
