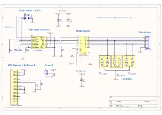
I am thinking about how to layout my opto-isolation board. It is used to protect pins on an FPGA, convert signals to RS-422 and then transmit via RJ-45.
I have seen some conflicting information about how to layout optocoupler designs. My understanding is that I should absolutely not connect the two different ground references, but the top related post on this question suggests that I should create a split ground plane that is connected at a small point. I am not happy with this answer because it seems like that violates the isolation by connecting the grounds.
Does anyone have any more insight into this? My initial thoughts were to have a split ground plane layer, where the two sides are not connected at all and are spread apart as far as possible. The connectors relevant to GND_A would be on the left side and those relevant to GND_B would be on the right side, for example.
Does anyone have any insight into the best way to do this?
Also if anyone has any feedback on this circuit overall it would be much appreciated:
Edit: I have changed the schematic based on the input in the comments, as I falsely assumed that the VDD1 and VDD2 inputs of the optocoupler were not connected internally

