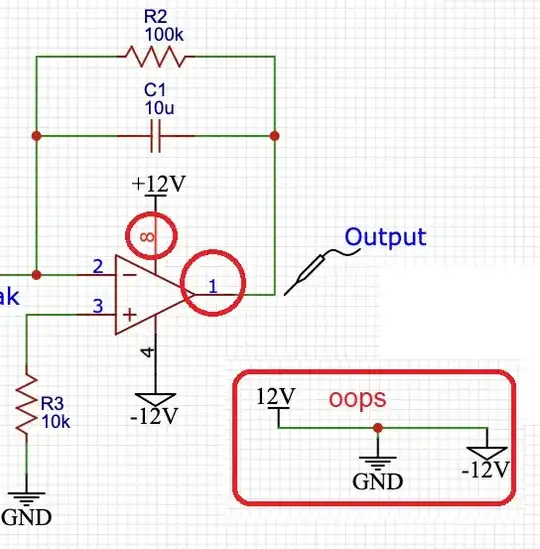
I am building an integrator circuit on a breadboard using an LM741 op-amp. Below is the circuit diagram: 
The input to the circuit is a 10 kHz signal with a peak to peak of 1 volt (with 0 offset). The circuit integrates the signal (input: sine wave, output: cos wave ...... input: square wave, output: triangle wave, ect) I am using an oscilloscope to look at and measure the output. I have the power supply connected in series so the op amp has +12, and -12 V, with the non inverting input connected to 0 V.
The problem is, the output wave is offset by a voltage of around 6 V(it varies if I adjust the voltage on the power supply). The peak to peak is as expected on the output. But I can not figure out how to get rid of the output offset?

