6

I am still not very good at some of the basics. Why do we need the bottom resistor across VBE when the voltage drop is always 0.6 V (as VBE is acting as a forward bias in parallel to the resistor)?

If I am not wrong, in the first case, VBE is in parallel with the bottom 1 kΩ resistor while in the second case, it is in series with the top 1 kΩ resistor. In either case, VBE is acting like a diode and only dropping 0.6 V at its junction.

Enter image description here

Peter Mortensen
  • 1,679
  • 3
  • 17
  • 23
NTOS Linux
  • 111
  • 6
  • Here's a hint. Look up base-emitter leakage current. – SteveSh Oct 17 '23 at 16:49
  • It depends what you are doing. The other cirvuit requires about 0.7mA more than the other. In an ideal simulator world with ideal transistors it may not matter. – Justme Oct 17 '23 at 16:54
  • 3
    The 2nd circuit is far more sensitive to BJT part variations than the 1st. Also, the 1st circuit allows you to create a new Thevenin voltage which provides another degree of freedom in design. – periblepsis Oct 17 '23 at 17:23

4 Answers4

13

The other answers seem to primarily address using the transistor as an amplifier.

When using the transistor as a switch, there is also good reason to have a base-emitter resistor: it helps the transistor turn off faster. Since a BJT is a bipolar device, turning it off requires the removal of minority carriers from the base, which will happen on its own as carriers recombine, but this can take significant (~hundreds of ns to as much as tens or hundreds of μs) time. Having the emitter resistor provides a path for current to "sweep" those excess carriers out of the base.

Additionally, if using a very high-gain transistor (e.g. a darlington pair) as a switch, it's possible that collector-base leakage current can be enough to turn the transistor partially on. This is not desirable behaviour, as now you have a "switch" that conducts a significant amount of current when it's supposed to be off! So a base-emitter resistor can be used to provide an alternative path for the leakage current to take, bypassing the base-emitter junction and thus keeping the transistor off.

Hearth
  • 32,466
  • 3
  • 55
  • 133
  • 2
    I think to make the base terminal grounded when source voltage is turned off makes a lot of sense. Thank you so much. Sorry I am not really sure if other answers are also correct(due to lack of in depth knowledge on the subject). But to me this answer makes more sense hence will mark it as the answer. – NTOS Linux Oct 17 '23 at 19:41
  • "~100s of ns" is slightly unfortunate phrasing IMO, just because it took me a few tries to realize the first s is a plural, not a unit. "Hundreds of ns", or "~100ns" might be better? – Arthur Oct 19 '23 at 10:41
  • 1
    @Arthur Oh, that's a good point. Edited. (though bear in mind, this is why units are supposed to be separated from the number by a space!) – Hearth Oct 19 '23 at 13:13
  • NTOS Linux - you say "when the source voltage is turned off". It seems that you mean "removed" ? Do you realize that the condition Vsource=0 (or low enough to allow practically no collector current) means that the base is grounded ? This is what happens in practice (no open circuit, no removal of this voltage). Hence, any resistor between base and ground does NOT influence the turn-off speed. Surprising that many readers seem to accept this as a "good" justification for such a resistor. – LvW Oct 20 '23 at 10:31
  • @LvW I'm referring to when the input goes open circuit or high-impedance, which it might when power is removed from whatever is driving it. I am not referring to the condition when the driving voltage is changed to zero volts. – Hearth Oct 20 '23 at 12:26
  • Hearth - is this a realistic scenario? Do you know any application where "the input goes open circuit or high-impedance" ? Perhaps in some rare and special applications - but: Do you think that THIS is really the reason for the voltage divider which is commonly accepted as the preferred solution for base biasing? – LvW Oct 20 '23 at 12:59
  • @LvW Several possible fault conditions. If the input is a mechanical switch or relay. During start-up and shut-down. If the base voltage is provided by certain lab bench power supplies. If the base is driven by a pnp/p-channel open-collector/open-drain output. There are plenty of reasons the input signal might go open-circuit. This answer wasn't really meant to stand alone, and was meant to complement Andy's answer which has since been deleted. I'm talking here about the base-emitter resistor on its own, as asked in the title, not the voltage divider shown in the picture. – Hearth Oct 20 '23 at 13:05
  • OK - I know what you mean. On the other hand - as far as I can see, the question was related to the voltage divider as shown in the question as the 1st diagram......(from my side: Discussion finalized). – LvW Oct 20 '23 at 13:22
7

The BJT is a voltage-controlled part. That is a fact which can be (and has been) proven several times. This is the background for the well-known classical Shockley formula IC = I0[eVBE/Vt - 1], which is implemented in all SPICE-based BJT-models.

For this reason, it must be (and is) the goal for each amplifier stage to fix a DC-operating point by applying a suitable voltage VBE between base and resistor.

It has been found that - for this purpose - the best solution is to use a resistive voltage divider at the base node. The resistor values should be as low as possible (with considerations to power consumption limits and signal input impedance.) This ensures a—more or less—"stiff" voltage at the base which is (nearly) independent on base current uncertainties (due to very large B tolerances).

Rule of thumb: Current through the divider chain is approximately 10 times larger than the base current IB.

This method works best when—in addition—an emitter resistor, RE, is used which provides negative DC feedback and, thus, makes the whole stage less sensitive against the transistor parameters (in particular against I0 variations due to temperature changes). In this case (due to negative feedback), it is not too important if your design starts with VBE = 600 mV or VBE = 650 mV.

In the second circuit shown by you, we have a voltage divider between the external base resistor and the internal resistor rBE between base and emitter. As mentioned above (and due to the large IB uncertainties) the DC operating point of the circuit is much more sensitive to temperature variations and tolerances of the BJT parameters (in particular to B).

Final comment: The use of such a resistive voltage divider at the base is a clear indication for the fact that IC is determined by the voltage VBE (and not by the current IB what—unfortunately—still is claimed by some books available on the market).

Peter Mortensen
  • 1,679
  • 3
  • 17
  • 23
LvW
  • 26,610
  • 3
  • 23
  • 56
4

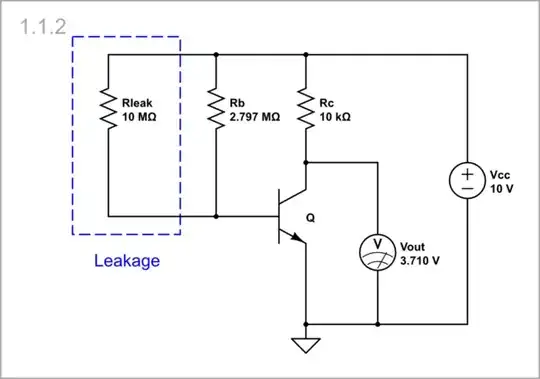
With the help of the CircuitLab experiments below we can study the behavior of the discussed circuits in case of leakage between the base and Vcc. In these experiments, we first set the quiescent output voltage to the middle (5 V) of the supply voltage Vcc. Next, we mimic the leakage by connecting a 10 MΩ resistor between Vcc and the transistor base.

Grounded emitter

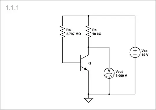
Let's begin with the simplest common-emitter stage with grounded emitter (the OP's circuit).

Bias resistor

The simple way to set the 5 V quiescent output voltage is to pass a current determined by a resistor Rb through the base-emitter junction of the transistor.

Undisturbed circuit: For this purpose, open the Rb parameters window and adjust its resistance looking at the voltmeter until its reading becomes 5 V. The resistance is high because of the high transistor beta and the relatively high collector resistor Rc.

schematic

simulate this circuit – Schematic created using CircuitLab

Positive leakage: Then connect the leakage resistor Rleak. Despite its high resistance, the output voltage drops significantly. The reason is that Rleak and Rb are connected in parallel, and the equivalent base resistance decreases significantly.

schematic

simulate this circuit

Bias voltage divider

So, we decide to drive the transistor by voltage produced by a low-resistance voltage divider.

Undisturbed circuit: For this purpose, open the Rb2 parameters window and set its resistance about 1 kΩ. Then afjust Rb2 by looking at the voltmeter until its reading becomes 5 V.

schematic

simulate this circuit

Positive leakage: Now connect the leakage resistor. As you can see, now the output voltage drops slightly because the high-resistance Rleak is connected in parallel to the low-resistance Rb1, and the equivalent base resistance decreases slightly.

schematic

simulate this circuit

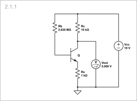
Emitter resistor

Let us now see how inserting a resistor into the emitter circuit improves the leakage resistance of the circuits.

Bias resistor

Undisturbed circuit

schematic

simulate this circuit

Positive leakage

schematic

simulate this circuit

Bias voltage divider

Undisturbed circuit

schematic

simulate this circuit

Positive leakage

schematic

simulate this circuit

Circuit fantasist
  • 16,664
  • 1
  • 19
  • 61
1

Neither of those circuits provides a good, practical, way of biassing a transistor for amplification, so the question is moot.

Both of those circuits are OK for switching the transistor into and out of saturation. While the BE resistor does reduce the base drive impedance, and so turn off faster, there are lower power ways to do the same job.

If there was a resistor Re in series with the transistor emitter, then the resistor from base to ground would serve the useful purpose of establishing a base voltage, therefore an emitter voltage, therefore an emitter current through the aforementioned Re, and thus collector current, and thus collector voltage across the collector resistor.

Neil_UK
  • 166,079
  • 3
  • 185
  • 408