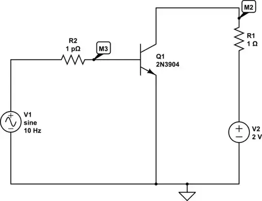
My circuit is below. It has an NPN transistor. In NPN transistors, the current is supposed to flow from collector to emitter (from positive to negative), but CircuitLab shows negative current. Here is a snapshot:
I am looking at the line labelled I(R1.nA). I am sure CircuitLab is correct, but I cannot understand why it is happening.

simulate this circuit – Schematic created using CircuitLab
