There is no "V0" on your drawing, so the question is not clear.
Consider this -
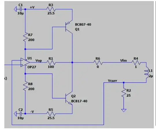
If we call Vfm the "output" voltage of the circuit, then the overall circuit is a non-inverting voltage amplifier. The unknown stuff to the left is the input voltage, Vfm is the output voltage, R4 + L1 form the series impedance of a negative feedback loop, and R2 is the shunt impedance.
At DC, L1 is simply a resistance in series with R4. With these values, you can calculate the circuit gain at DC. If Vin is steady at a non-zero value, the output will be greater than Vin and steady. After being attenuated by the feedback loop components, the voltage at the inverting input (what you call V_minus) will equal Vin, and neither will be 0 V.