(Easy eda's personal project image)
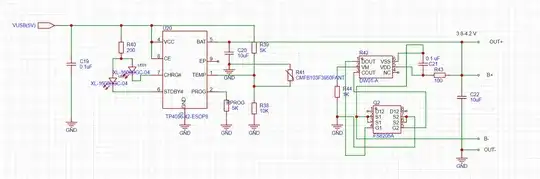
I'm trying to create this battery charger circuit,and I have a doubt whit this TP4056 with protection circuit: what happens if I short the bat ground whit the com ground (out-)? The load would have the battery voltage plus the TP4056 voltage so it would be overvoltage? Is the out- separated from bat- in the original circuit for this reason, to make a switch between TP4056 voltage when battery is low and battery voltage when battery charge is full?

