While learning how to make a buck converter, I realised that using P channel mosfets for reverse voltage protection is one of the best ways, but I think it could be better using an N channel using the circuit below ( I'm new to electronics, so it may not be correct and do let me know what, and if it's wrong). What do you think about it? Will it work to protect the buck converter from a reverse voltage? The reason I chose an NPN one instead of PNP is because of their Rds(on) resistance, in my case, the NPN has about 7X lower Rds(on) at 0.1mO compared to 0.7mO for the PNP, so lower power dissipation!
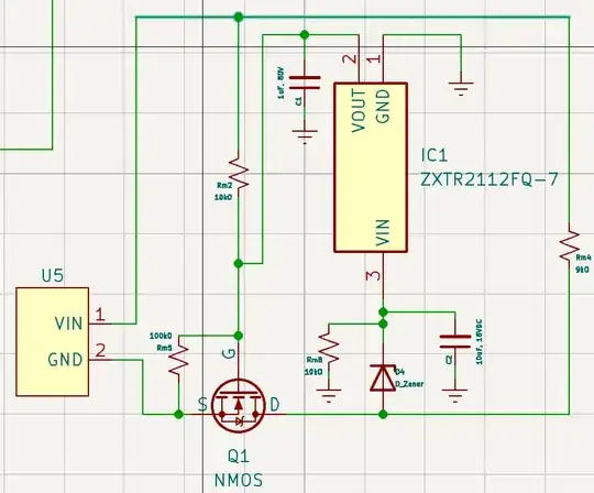
Buck converter ratings: Vin = 55V (MAX), Vout = 7V, Iout=31A. Vz=9V. Mosfet Vgs= +/-20V, Vds>=80V (yet to be picked)

**Circuit explained: ** When the polarity is RIGHT, the voltage goes through the Zener, subtracts 9V from 55, and feeds 46V into the linear voltage regulator (we're using the ZXTR2112FQ-7 with a fixed output of 12V), the LDO converts it to 12V and feeds it to the gate, thus opening the MOSFET's gate and allowing current to flow! Also the Vgs = Vg (gate is 12V) - Vs(source is connected to GND so 0V) = 12 - 0 = 12V, which is smaller than the 20V max of the Vgs. Perfect!
I'm unsure though if Rm8 at the other's diode end is even necessary? Something tells me it should be removed... I saw other schematics such as this one from Vince where he used a resistor to pull the diode to the line that's supposed to be VCC.
When the polarity is WRONG, the zener blocks any current from entering the LDO and causing any undervoltage since it's connected to GND (this only if Rm8 would not exist as that would plug VIN to GND... And voltage must be higher than the Vz = 9V to pass through it), and the gate is pulled to GND through Rm2, so it's off.
What do you guys think about this? Will it work?

