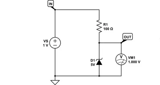
Take a look at what happens to the voltage \$V_{OUT}\$ across a 5V zener diode (as measured by VM1) configured as follows, as we sweep the supply voltage \$V_S\$ from 0V to +10V:

simulate this circuit – Schematic created using CircuitLab
We don't have any load yet, just a voltmeter, but we can use this condition as a "baseline" to get some idea of the diode's behaviour. Here's a plot of \$V_{OUT}\$ during the sweep of \$V_S\$:

When the supply is below 5V, \$V_S<+5V\$, the zener diode behaves as if it's not even there. See the plot of diode current below to see how it passes no current, and can be completely disregarded under the condition \$V_S<+5V\$.
When the supply exceeds 5V, though, \$V_S>+5V\$, the situation changes suddenly. The voltage across the diode is limited to a maximum of 5V. \$V_{OUT}\$ is prevented from rising above 5V, or in other words, the zener diode actively "clamps" its voltage to some maximum, 5V in this case. It does this by becoming suddenly very conductive. Exactly as conductive as it needs to be to develop (almost) exactly 5V. The harder we try to raise \$V_{OUT}\$, the harder the diode opposes this rise, the more conductive it becomes to achieve that.
To put this another way, you can apply any potential difference across the zener diode below its rated value, and it will not pass any current, it will not try to conduct, it will not oppose this condition in any way. The moment you try to impose a potential difference across it that exceeds this limit, though, it fights exactly as hard as it needs to in order to prevent this condition, becoming exactly as conductive as it needs to be, to pass exactly as much current as is necessary, to clamp the voltage across it to its rated value.
You can see this onset of conductivity as \$V_S\$ rises above 5V in the next graph, showing the diode's current during the sweep of \$V_S\$ from 0V to 10V:

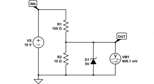
Now imagine that the voltage source is not just \$V_S\$, but a resistor potential divider formed by R1a and R2a below left, whose output potential \$V_{OUTa}\$ is unconstrained (not connected to anything):

simulate this circuit
As you would expect, the potential divider attenuates \$V_{Sa}\$ by a factor \$\frac{R_2}{R_1+R_2}=0.75\$, meaning that the potential at OUTa will vary between 0V and +7.5V as we sweep:

The addition of a 5V zener diode in parallel with R2, though (as seen above right), imposes a constraint on the maximum potential difference (5V) across R2. This becomes apparent in another sweep; this time we monitor \$V_{OUTb}\$ as we sweep \$V_{Sb}\$ from 0V to +10V:

As before, diode D1 "clamps" \$V_{OUTb}\$ to a maximum of +5V, by becoming conductive. For all \$V_{Sb}>6.7V\$ which without D1 would have produced \$V_{OUTb}>+5V\$, D1 becomes a "bypass" route around R2b, for current that would otherwise have passed through R2b. In this way, current through R2b is unable to rise above \$I_{R2b(MAX)} = \frac{5V}{300\Omega}=16.7mA\$, and the voltage across R2b is unable to rise above 5V.
Your question involves setting R2 to 10Ω. Let's see what happens to the voltage across R2 in that scenario, during another sweep of \$V_S\$, this time from from 0V to 100V:

simulate this circuit

The above plot clearly shows that the zener diode is still trying to clamp the output to a maximum of 5V, as it always has, it's just that this time the onset of clamping seems to start when \$V_S\$ is huge, well over 50V. This explains why your own circuit doesn't show any clamping to 5V; the source voltage simply isn't high enough, and the voltage across the diode hasn't yet reached that 5V limit!
To understand this curve, first find out the relationship between \$V_{OUT}\$ and \$V_S\$, if D1 were not there:
$$
\begin{aligned}
V_{OUT} &= V_S\frac{R_2}{R_1 + R_2} \\ \\
&= V_S\frac{10\Omega}{10\Omega + 100\Omega} \\ \\
&= 0.909 V_S \\ \\
V_S &= 11 \times V_{OUT} \\ \\
\end{aligned}
$$
For the voltage across R2 to be 5V, the voltage source \$V_S\$ would have to be:
$$
\begin{aligned}
V_S &= 11 \times V_{OUT} \\ \\
&= 11 \times 5V \\ \\
&= 55V
\end{aligned}
$$
That corresponds nicely with the onset of clamping we see above.