I have one OSB4XNE3E1E IR LED datasheet
I use a battery type Li-ion 18650 and it's 1200 mAh - 3.7 V. The maximum voltage of the battery is 4.2 V maybe "when full charged" and when I made the circuit it was not fully charged so it read 3.99 V.
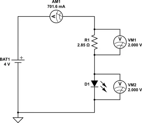
The datasheet above says the maximum voltage of the LED is 2 V at 700 mA and the typical is 1.7 at 700 mA.
Now first: every time I measure the ampere of the circuit the ampere is always under 100 mA.
Before I said the second point I can't get the current of the LED that he can take it because on the datasheet its written 700 mA and when I link it its say something under 100 mA so I was confused and all I did is get some resistors and put it from the highest to the lowest to get the resistance I need.
Second. I put a resistance about 1 kΩ and it glows nice but the voltage is under the typical voltage of the LED:
So I lower the resistance and its glow more and the voltage go more BUT! The heat is going up in the resistor. Finally I get 10 Ω resistance and the voltage on the LED read 1.5 maybe or 1.6 but the 10 Ω the resistor gets too hot and its becoming hot very fast.. any way
I link the LED directly to the battery to figure out the problem and yeah the LED is dead.
After its dead it's now reading the voltage of the battery itself which is 3.99 (with very very very very ultra low glowing)
I don't understand even with low resistance the voltage of the LED that its taken from the battery is not able to go higher than 1.6 or 1.5 (I need it 1.7 - or 1.8 - 1.9)
Why?
And I have a second question which is the company of the LED how can they use 700 mA with 1.7 V?
I'm talking about the ampere because every time I measure it its read under 100 mA so how?
And also I have a third question which is linked to the second one
Does the ampere of the battery that the battery provide it is changeable proportional to the load?



