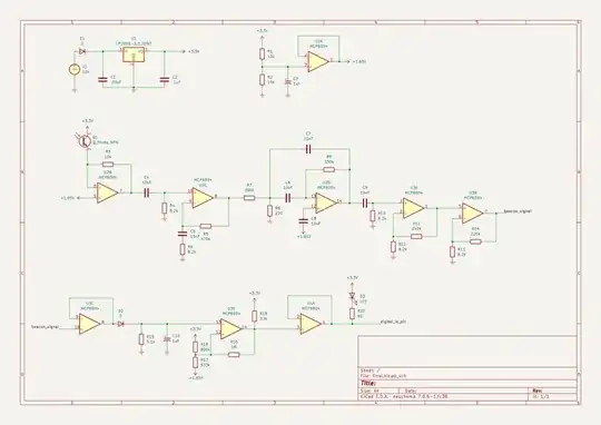
I've got an interview for my first job out of university coming up, and I'm preparing a presentation on a project I did a while ago. I'm currently translating my hand-drawn schematic to a computer-aided one and I'd like to know how I can improve upon it. I read through this post and I'm fairly certain I haven't broken any of those general rules, but I'd still like to ask for a critique just in case.
One point I know I should change is to add my decoupling capacitors to the op-amp power supplies, but I'm not certain how I should format that. I read elsewhere I should add a separate block to reference for cleanliness -- would anyone happen to have a schematic I can look at that does so?
In case it's relevant, this is meant to detect a 2kHz IR signal and output high/low to be read on a microcontroller. I'm not really looking for critiques on the circuit itself, but if you happen to notice anything that really grinds your gears please tell me!
Thank you!

