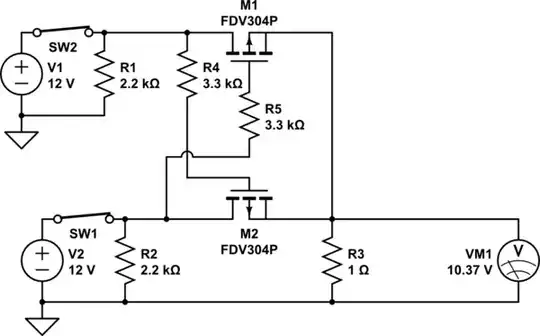
I am trying out a circuit that is supposed to allow for two power sources. It is based on the one at https://electronics.stackexchange.com/a/549083/35737

simulate this circuit – Schematic created using CircuitLab
Differences between my setup and the original.
- instead of D-G wires there are two 3.3k resistors
- R1, R2 = 2.2k
- R3 = 1 ohm
- V1 = V2 = 12V
Differences between my setup and the one above.
- SW1 and SW2 are relays
- M1, M2 = DMP34M4SPS
There are also MCU interrupts for voltage based detection of whether V1 or V2 are active. I would say the detection works fine as my previous iteration with two OR-ing Schottky diodes instead of the back to back MOSFETs worked well (aside for the big heat problem).
Now, for this circuit, my results are quite bad. The heating is no longer an issue but I am having detection issues like so:
- V1 active, V2 inactive: detection works fine
- V2 active, V1 inactive: I am detecting voltage on both sides, in a consistent manner. Where do I start with this ? No scope on my workbench :(