I have an assignment to create circuit on this website called Circuitverse The question was to design 4-bit counter circuit with 1 external input using D flip flops, whereby when input=0, count sequence is 8->14->9->5 (repeat), push the undesired states to 14 and when input= 1, count sequence is 6->3->14->9 (repeat), push the undesired states to 3.
This is the transition table that I have created:
As well as the Kmap and the boolean expression I get from it.
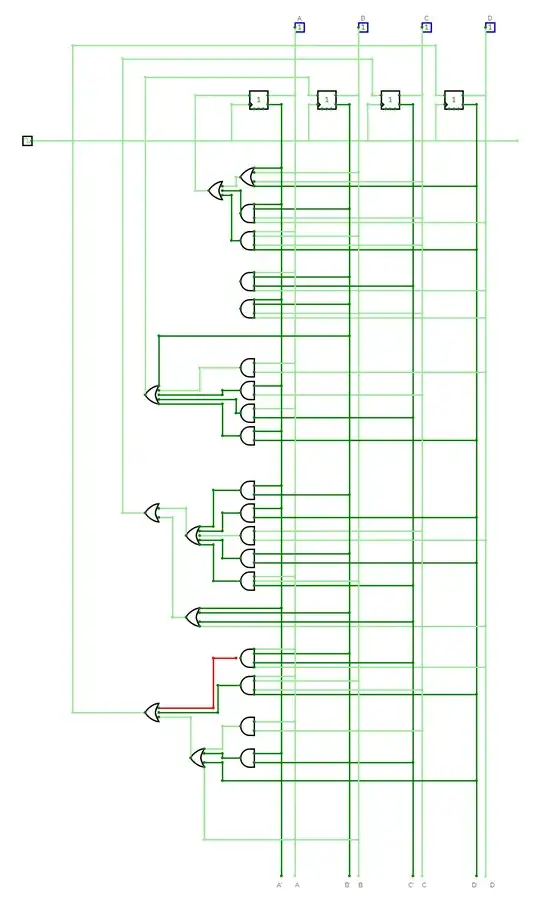
And this is the circuit that I created in Circuitverse:
As you can see the sequential circuit is clearly displaying wrong output and I can't seem to find what is the problem. I hope someone can clarify or point out at which part I did something wrong.
Edit:
I tried inputting the expression properly now but still the same, I tried checking the transition tables for any problems but don't find any
Here is my updated diagram:
Edit 2: Never mind. I did not incorporate it properly. Here's the updated diagram:






