I am trying to charge a supercap over USB. I understand I need to limit the current (ref: usb.org)
This has been discussed a lot here, for example: here and here, but I believe my requirements are a bit different and I honestly do not know why my circuit would not be sufficient.
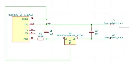
I don't need to charge my supercap so fast, so what I have done is to place a 150 ohm resistor and then I use a small LDO that would take the voltage down to 2.8 volt which my supercap needs. If I understand ohms law, that 150 ohm resistor and 5 volt would give inruch current absolute maximum of 33.33 mA. (5 V / 150 R = 0.03333333 A)
I would expect this to work, but when I connected it to my computer it restarts. I don't know for sure but I assume it is because of the current limit.
If I connect it to a wall plug it works great charging the capacitor.
Any ideas?

