This offset that you are trying to eliminate might actually be a good thing, because no op-amp is really capable of producing an output potential equal to its lower supply, even so called "rail-to-rail" devices, or ones that explicitly claim to produce outputs right down to the lower supply.
If you use a single-ended supply, with the op-amp's lower supply at 0V, a more realistic lower limit to the output might be +50mV. Your attempt to remove the offset, to obtain a quiescent output of exactly 0V (in the "dark"), amounts to asking the op-amp to produce an output of 0V, which it simply cannot do.
The output, then, of your op-amp has a lower constraint, but so does the input. Many op-amps will not behave well when either of their inputs falls below the lower supply potential. Some (older models) will even send their output right up to the maximum possible, a phenomenon called "phase inversion".
This is why in most tutorials and documentation, the op-amp usually has a negative supply too, to avoid these inconveniences. Ironically, in your circuit, the slight positive offset at the input that you are trying to eliminate might be the only reason the thing works at all.
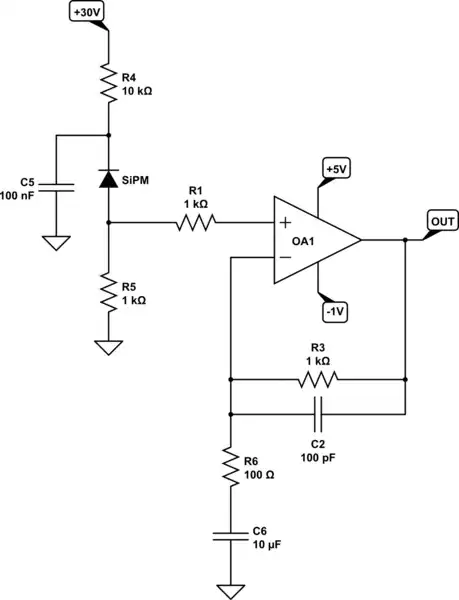
If you did have a negative supply for your op-amp (even if only slightly negative), then the output and input ranges can include 0V, and removal of the DC offset component is trivial. Simply decouple the feedback path from ground, with capacitor C6 here:

simulate this circuit – Schematic created using CircuitLab
It will take a few milliseconds following power-on for the output to settle to 0V, while C6 charges up to the input signal's mean potential. Like all AC coupled stages, if input potential remains higher than baseline for an extended period, this AC coupling capacitor will charge over time to the new mean, and when the input returns to its usual level, the op-amp output will be momentarily negative. And vice versa.
If you don't have a negative supply, then I'm sure you don't want to have to add one, and you're not alone. But the sad truth is that no op-amp can output a potential very close to its negative supply, and this has consequences for any stages that follow, including any analogue-to-digital converter (ADC).
No subsequent stage should expect to receive a zero potential signal, and if that stage happens to be an ADC, then you have to accept the reality that this ADC input will never see less than +50mV (well, maybe less, but that depends on the op-amp model). In other words, you must expect to lose some of the lower counts of the ADC's full conversion range. If the following stage is another amplifier, then you must deal with the fact that the incoming signal will never be zero.
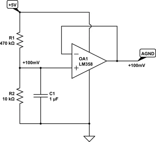
So, you don't have a negative supply, and you don't want to make or add one. All is not lost. You can create a new "supply rail" somewhere between the the ones you already have. One at, say, +0.1V. Then you may use this new voltage source as your "surrogate ground" for all the analogue stuff. If all analogue potentials are considered relative to this +0.1V, then it's as if you now have op-amp supplies of +4.9V and -0.1V. The op-amps don't care what you call "analogue ground".
There's one major requirement for this new "analogue ground"; that it be low impedance, low enough to stay fixed at +0.1V despite any load that may be connected to it. Here's one way to achieve that:

simulate this circuit
With negative feedback, the output of an op-amp is very close to zero, and will resist very strongly all attempts to shift it. However, most op-amps can only sink or source at most 10mA or so at their output, so we must still take care not to ask for more than that.
This "analogue ground" AGND can be used by any and all subsequent stages as a common point of reference, such that any signal with this potential is considered to be zero.
Now let's rebuild the above AC coupled, offset-cancelling amplifier, employing this new analogue ground:

simulate this circuit
I have told op-amp OA1, your amplifier, that the new reference baseline is AGND at +100mV. I have removed C6, and moved AC coupling to the input, a task now performed by C7 and R12. This ensures that quiescent output potential is also +100mV.
All op-amps following this stage can share this same baseline, and since none of them are being asked to produce 0V output, everybody's happy. If there's an ADC at the end of the chain, it too will see a baseline of +100mV, and you will have to compensate for this in software. Here I add a second gain stage, and give both stages a gain of 48, for a combined gain of 2300, and yet the output still has a quiescent potential of 100mV:

simulate this circuit