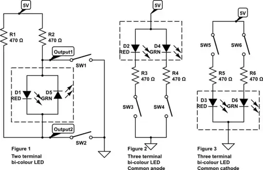
I refer to an article from your web site about 4.5 years ago titled Replacing two LEDs with a 2-pin, bicolor LED, using a circuit that reverses polarity based on two inputs. I refer to the circuit given in the answer, copied here:
This looks like it might suit my needs, but given - in my opinion - there is no return path I'm wondering what needs to be added to complete the circuit to work the way I want it to.
As a background to this question, and to keep it short, I have a model railway and numerous turnouts on it. Micro limit switches are used to indicate a path for the loco when the turnout is thrown by activation of the throwbar on the turnout. An example would be when the path is straight through the limit switch would indicate a green LED by the throwbar pushing against the arm of the limit switch and when the turnout is thrown to diverge the pressure would come of the arm of the limit switch. Due to placement of the limit switches some could have NC as GREEN and NO as RED, or some could be the reverse.
The circuit I refer to has an input of 5 VDC, to Output 1 & Output 2, with corresponding resistors. Where would the return path fit in? I am looking at the schematic now and I think the Outputs 1 and 2 could possibly be Inputs for what I want.
Could you someone please advise me? FWIW I have basic knowledge of electronics which can get me through if it is not too complicated. Also the input voltage I would be using is 12 VDC with the appropriate resistors. I have seen some YouTube videos where a normal diode is used, but I don't want to use this option if it can be avoided.
I don't particularly want to use the 3-pin bi-colour type LEDs.
That looks like it's what I'm after, except that the 2 Mechanically interlocked switches need to be replaced by a limit switch with Common, N/C & N/O connections.
I am going to attempt to attach a copy of my schematic diagram.



