5

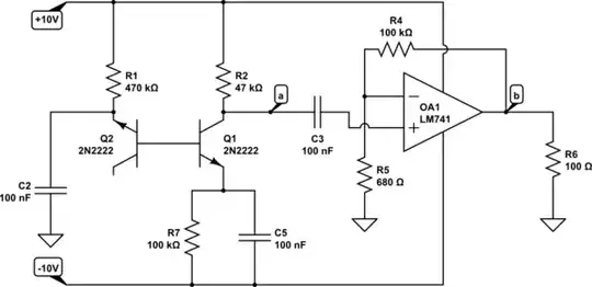
I'm trying to produce white noise and amplify it. The white noise at node 'a' is fairly good (first Picoscope image) but it is too little. I'm trying to amplify it through an op-amp UA741CN. However, as you can see in the second Picoscope image, it is not amplifying the signal, only offsetting.

I came up with the expression Vo = Vin(1+R4/R5) for this particular arrangement at the output of the op-amp, but not working. I've checked and I'm providing >+10V to VCC and <-10V to VEE through the batteries. Also, I'm using the middle point of the batteries as ground in my circuit. The op-amp is not deranged as it was working in another circuit.

I'm also sending the breadboard implementation (last picture).

Edit: I'm sorry, the orientation of Q1 is wrong in the schematics, emitter is to the node with R7 and C5 and the collector is to node a.

Brief explanation of the circuit: Q2 is reverse-biased, generating the noise through current avalanche that affects the base of Q1, producing noise at node a. That noise is supposedly amplified with a gain of 1+R4/R5

schematic

simulate this circuit – Schematic created using CircuitLab

enter image description here

enter image description here

enter image description here

ludicrous
  • 1,103
  • 2
  • 12

4 Answers4

12

Take note of what I've said below: -

enter image description here

Op-amps must have a resistive connection to something around 0 volts to ensure they the DC voltage is defined. For a crappy 741 I'd consider no more than 100 kΩ to 0 volts.

There may be other issues but this one stuck out.

Andy aka
  • 456,226
  • 28
  • 367
  • 807
  • Thank you. I put a 100K resistor between that node and GND and the offset came closer to 0V. Even if it didn't solve the amplification problem, I will take that advice to my circuits in the future – ludicrous Apr 05 '23 at 17:06
  • What DC voltage did you get on node b? Hey, R6 is much too low by a factor of a hundred. It isn't really needed btw. – Andy aka Apr 05 '23 at 17:06
  • I tried some resistors to try to understand the variation, and with 100K resistor I get -0.93V, with a 10k resistor I get -.27V – ludicrous Apr 05 '23 at 17:13
  • 3
    but with a 10 kΩ you will already be loading R2 and thus Q1 significantly, thus affecting the noise generation. If you want this gain of 150, you'll need two stages. Or, better, throw away your UA741CN and use any, less terrible opamp, for which a 1 to 10 MΩ resistor would suffice. Also, as mentioned in my answer, gain 150 and bandwidth of 1 MHz won't work out anyway on a single stage of UA741CN. – Marcus Müller Apr 05 '23 at 17:17
  • The 100 k sounds fine for -0.93 volts on node b. – Andy aka Apr 05 '23 at 17:52
  • Would the LM358P be a good choice to use in the circuit instead? It takes out the need for dual supply. It has a bandwidth of 1.1MHz and a gain bandwidth product of 700kHz – ludicrous Apr 05 '23 at 23:31
  • It will be a slight improvement. – Andy aka Apr 05 '23 at 23:53
9

To extend on the drive-by issue Andy found in his answer:

  • Floating input is a no-go
  • missing decoupling capacitors
  • internal output resistance is 75 Ω according to TI datasheet, you're driving a load in the same order of magnitude (i.e., opamp too weak)
  • You seem to be expecting (according to your scope screenshots) a bandwidth of of white noise of 1 MHz. The poor opamp has a gain bandwidth product only barely making that, so you'll definitely see some noise shaping come out of that, if you try with a voltage gain > 100 V/V
Marcus Müller
  • 94,373
  • 5
  • 139
  • 252
  • Thank you for pointing that! Which Op-amp do you recommend that could work on this circuit in order to amplify the signal? Or what should I look for? – ludicrous Apr 05 '23 at 17:18
  • 1
    you can basically use any other opamp. I'd recommend something that works with single supply voltage that you have at hand, and has the bandwidth you need. You'd look for low input bias current – but again, anything that doesn't have "741" in its name will already be much better. – Marcus Müller Apr 05 '23 at 17:19
8

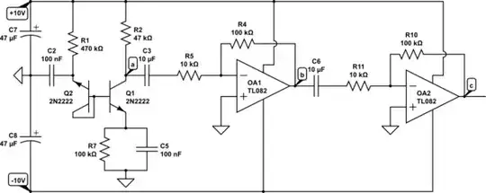
Several problems, some of which others have noticed as well, have been fixed below:

  1. Power supply decoupling was added.
  2. All op-amp inputs have bias current paths. (+) is direct to ground. (-) is via 100k to the output.
  3. A faster op-amp than the venerable 741 is used. 741 would have had little bandwidth left at gain in excess of 100.
  4. The gain has been split across two op-amp stages.
  5. Inverting configuration was chosen to keep the op-amp common mode at 0V. That turns two concerns into non-concerns: the common-mode input range of the op-amp, as well as its CMRR.
  6. Most "classic" general-purpose op-amps will do very poorly with 100Ω load on the output. Try for loads 1kΩ or higher. In any case, the load is not necessary to observe the signals.
  7. The collector pin of Q2 was connected to base. This has no big impact besides being the classic diode connection. It helps make Q2 less sensitive to RF pickup and stray fields.

schematic

simulate this circuit – Schematic created using CircuitLab

C3 and C6 should be foil capacitors. If you don't have any foils, use X7R ceramics, but microphonics will be a concern, so that's only good for prototyping.

The op-amps could be 2xLF356, 2xTL081, or 1xTL082. LF356 has the widest bandwidth of the bunch. In any case, you won't be getting 1MHz bandwidth out of that thing. 300-400kHz is all you'll get unless the gain is spread across more stages, or much op-amps a couple times faster are used.

  • 1
    Thank you very much! This allows me to figure out some issues and to not make the same mistakes in the future. Why did you split the gain into two stages? – ludicrous Apr 05 '23 at 18:55
  • @ludicrous Because you're not using a 100MHz GBW op-amp that would be otherwise needed for 1MHz bandwidth at a gain of 100x. GBW stands for gain-bandwidth product. Literally multiply the gain needed in a stage, by the bandwidth needed, and it gives you the minimum GBW that any amplifier in that stage would need to have, whether op-amp or otherwise. Even with LF356 you'd need 3 stages, each with a gain of 3.3, to get the 1MHz bandwidth on the output. So the circuit as shown doesn't have enough stages :) For gain of 3.3, lower the resistors to a 6k8/2k2 ratio or thereabouts. – Kuba hasn't forgotten Monica Apr 05 '23 at 19:01
  • GBW of a 741 is 1MHz, and that's typical value, not a guaranteed minimum. – Kuba hasn't forgotten Monica Apr 05 '23 at 19:02
7

That's not an offset- that's a saturation at the negative rail. It doesn't look like a saturation, because the output of the 741 simply can't go all the way to the negative rail.

The most likely reason for the saturation is that op amps inherently have a bias current that comes out of the input terminals. That current needs a place to go.

Because your non-inverting input is capacitively coupled through C3, the near-DC bias current has nowhere to go, and invariable will charge that capacitor. As Andy said in his answer, the way to fix this is to provide a DC path to ground with a resistor. This will still produce an offset, and the bigger the current, the bigger the offset -- but it shouldn't saturate so long as your op amp gain isn't too high.

Scott Seidman
  • 29,939
  • 4
  • 44
  • 110