In my last question I found out that having two different layers for Ground and Analog Ground may induce capacitive coupling. Now I want to ask more generally if the idea I had is worse than connecting DGND and AGND on the same plane. May PCB stack-up is currently as follows:
Signal, DGND, AGND, Signal
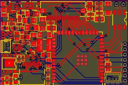
My PCB looks like this:
So there is an ESP32-S3 (bottom right), MAX6675 temperature sensor (top right), camera interface (SCCB) working at 20 MHz (top mid), Li-po charging circuitry (top left), Li-po protection circuitry (top left), 3.3 V power supply (left mid), 1.5 V and 2.8 V power supplies (left of cam connector) and an ADC (ADS1110) above the battery connector.
To the AGND plane is only connected the AGND Pin of the 3.3 V power supply and the AGND pin of the camera.
If it is a bad idea, how can I make it better?
