4

I have a circuit that is powered from a variable input voltage (20-35V). The load current is variable, but in spite of those changes, I want to keep the total current consumption fixed at some maximum value higher than the largest load current.

There isn't any circuit that does this that I am aware of. There are a lot of constant current circuits that control the load current, but I couldn't find any that adjusted the input current.

I made a simulation of a circuit that can do this:

enter image description here

Try it on Falstad

But it seems too complex for what it does. And it also uses opamps that would need independent supply I guess. There is a load circuit, and the shunt current source in parallel.

I made an assumption that my load never draws more than 10mA. For example, if the load draws 2mA, the shunt current sink should draw 8mA, keeping the input current constant at 10mA.

Is there a better, simpler way to do this?

The minimum voltage should be around 20V. Maximum around 35V. This system has communication overlapped in the voltage, that's why there's a minimum and maximum. This communication frequency is about 800Hz.

Luis Carlos
  • 312
  • 2
  • 9
  • 1
    Is it okay if the output voltage is lower than the input voltage? (16V, for example) – Jonathan S. Mar 24 '23 at 15:27
  • You are looking for a circuit that delivers a constant power to the load (within limits of course), yes? Your simulation indicates an AC supply of 100 Hz; is this correct? Or, are you looking to feed a constant current to your load <-- your words don't quite explain that. Anyway, your simulation circuit cannot work from an AC supply as you have it. – Andy aka Mar 24 '23 at 15:38
  • @Andyaka Based on the OP's description with the "differential load current part" and the example circuit, I believe that they're looking for a circuit that always draws a constant current from the power supply while the current demanded by the load may change. In other words, a shunt regulator. OP should clarify it, though. – Jonathan S. Mar 24 '23 at 15:41
  • @JonathanS. no speculation please. My question is aimed at the op. – Andy aka Mar 24 '23 at 15:42
  • 1
    Seems a duplicate of this question. – ElectronSurf Mar 24 '23 at 16:43

4 Answers4

3

What you're looking for is a shunt current regulator - not shunt voltage regulator, a more common search term. The general structure of the circuit has a shunt current source/sink in parallel with the load.

schematic

simulate this circuit – Schematic created using CircuitLab

It is still a good old constant current source, just with current sensing not at the load, but at the input, and the current going to ground, not to the load. Otherwise, the high-level structures of those are identical:

schematic

simulate this circuit

At DC, it's just about that simple. A PMOS has conveniently negative voltage-current response: just what we need!

schematic

simulate this circuit

To get something practical, we need AC compensation of course. And LM324 is probably a bit too slow for the job - we'll fix that soon.

schematic

simulate this circuit

And we'd probably want it to work without the need for a negative supply. Since the current sensing will be on the high side, we need to use an op-amp with common mode voltage extending to positive supply. TL08x is fit for the job, whereas LM324 has common mode range extending to ground instead of VCC, and is much slower.

schematic

simulate this circuit

Next two bits of impracticality are:

  1. The current setpoint voltage source is hard to implement.
  2. Since the input voltage is changing, we'd want to reference everything to the input voltage, so that the op-amp would not need to compensate for that.

R3 sets the current:

schematic

simulate this circuit

Now the problem is relegated to two current sources. Let's simplify further:

schematic

simulate this circuit

R5 sets the current, and C4 should be adjusted for best transient response, in-circuit - due to parasitics, this will be layout-dependent. I1 probably should be LM334-based. R1-R5 are a bridge that configures the op-amp for current regulation.

The key to making this possible with low-cost parts is getting the common mode swings outside of the view of the control loop. The op-amp is powered from a constant 10V, and never "sees" the large voltage swings on the input. The shunt M1 is controlled by a gate-source voltage that's also fixed from the point of view of the control loop.

Instead of I1+D1 for 10V generation, we could use a negative voltage three-terminal regulator, like LM79L09:

schematic

simulate this circuit

Now, if you really want very small currents, then an LM334 will do that job all by itself. Or an op-amp by itself.

schematic

simulate this circuit

Or, if you want something somewhat cheaper than LM334, with potential for better transient response, but requiring some adjustments:

schematic

simulate this circuit

Adjustments:

  1. Set current using R1.

  2. Adjust R4b to null the current step when the voltage is changed.

  3. Connect a low-inductance capacitor substitution box in place of C1. Adjust for best response. Measure the capacitor substitution box's impedance using an LCR meter. Reproduce similar impedance using discrete parts (capacitor and potentially resistor).

Q2's Vbe is used as a voltage reference against which the shunt resistor R1 is compared. This circuit has a fairly fast response, so at 800Hz it should be largely transparent.

2

I did played with the circuit that you provided and I think this solution is the simplest way that you can approach, link.

ElectronSurf
  • 2,356
  • 4
  • 25
  • 66
2

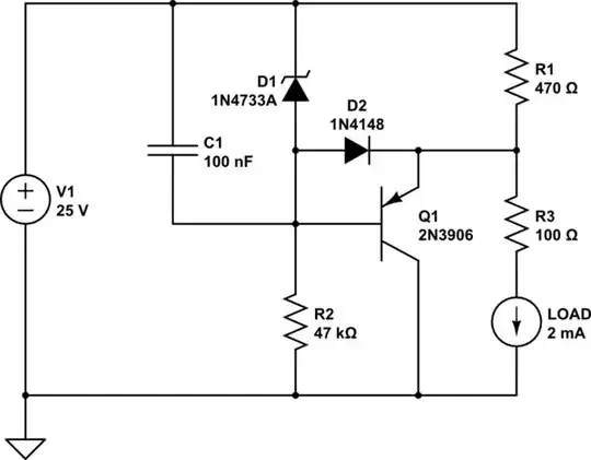
If it's okay to lose a bit of voltage (around 6V), you can do something like this:

schematic

simulate this circuit – Schematic created using CircuitLab

This is a (discrete) linear voltage regulator that keeps approximately 5V across R1 regardless of the current consumed by the load, and therefore consumes 10mA no matter the load current (as long as it stays below 10mA). If you need better accuracy, you can substitute a LM431 for the Zener diode. D2 protects the transistor from reverse base-emitter voltage and R3 provides some isolation from the (potentially slightly capacitive) load.

Jonathan S.
  • 18,288
  • 34
  • 56
1

Here I rely on an op-amp to maintain the voltage across RS at exactly +0.22V, so that it passes exactly 10mA at all times:

schematic

simulate this circuit – Schematic created using CircuitLab

Those 10mA can only be sourced by MOSFET M1 or the load RL, so the sum of currents through those paths must be 10mA.

When current through RL rises, the voltage across RS would rise, but the op-amp counters by reducing its output, lowering current through M1 exactly enough to keep the potential \$V_A = +0.22V\$.

Consequently, even as the input signal varies, the sum of currents (tan below) via M1 (blue) and RL stays 10mA:

enter image description here enter image description here

Caveat; there is 0.22V "lost" to the load RL, so it will only ever "see" the signal voltage less the voltage across RS, but I think you'll have to sense load current one way or another, in any solution, requiring some kind of burden like RS.

You will obviously have to find a power supply for the op-amp, and a source of exactly 0.22V. You could use the signal source to power these elements, but that would be an additional load to account for.

If you don't need such precision, you can apply the same principle using a much simpler current sink, only a single bipolar transistor:

schematic

simulate this circuit

enter image description here

Simon Fitch
  • 34,939
  • 2
  • 17
  • 105