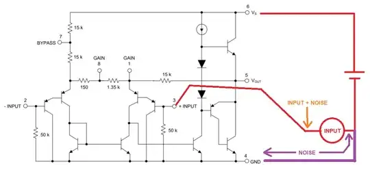
My prototype 5 W audio amp board based around a (pulled) Rohm BA532 amplifier IC (datasheet) worked just fine. It was built on a section of strip board and was based on the following schematic:
This is essentially this circuit with some slight component value mods based on what I had to hand at the time. The most significant is the value between pin 7 and 8 (47 pF instead of 220 pF) and pin 3, which uses 100 nF instead of 10 nF. I see other schematics which use values close to 47 pF for 7,8 and leave pin 3 unconnected. Sadly, there is no reference schematic in the datasheet.
Satisfied with the results, I then created a PCB using exactly the same components. But now the amp is motor-boating at a low frequency when the input isn't floating.
So, with nothing connected to the amp, it's fine. However, if I connect a POT and ground the signal input or just ground the input directly, I get the instability. I double checked the connections and everything checks out and the amp actually works, it's just unstable.
So, to my question: looking at the datasheet IC circuit diagram, and in particular the compensation pin (3) and the phase (margin?) pins (7,8), how should I change the values to increase stability?
My marginally educated guess is that increasing the capacitance at pin 3 increases the high frequency roll-off into the power amp section, so that's probably the way to go there. And increasing the capacitance between 7 and 8 increases the NFB from power to VAS stage, so maybe that's the way to go there. But what do I know.
Any advice?


