I'd like to use an Arduino Uno R3 battery powered a datalogger. I want do supply it directly with a Step-Up regulated 5V rechargable battery powersource at power pin 5V.
I don't want to suppy it with 5V at the PowerJack or Vin because it's not necessary an would result in lower voltage when powered with 5V at Vin and unnecessary power dissipation at U1.
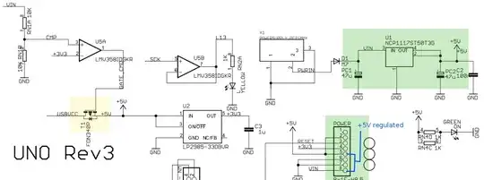
Let's take a look at the schematic: http://arduino.cc/en/uploads/Main/Arduino_Uno_Rev3-schematic.pdf
I've edited it, take a look at the green areas and blue paths (ignore the yellow area at first):

Just supplying it at that pin 5V however might destroy the linear regulator U1 that regulates >5V+ Vin down to 5V, I fear.
Question
- Is it acceptable and safe to suppy regulated 5V+ to
pin 5V? - Should I additionally short it to
Vin?
Unfortunately there's no internal schematic for U1 (NCP1117ST50T3G) in the datasheet.
For interest
Take a look at the yellow area: am I wrong or is the protection diode reversed? Shouldn't it have the catode at USBVcc?
Edit 1:
As three answers state that it would be the safest way supplying the Arduino with regulated 5V though USB, let I should clarify my question a bit: I'd like to fit the setup within a small case, so I want to avoid plugging in a USB cable if possible.
Except for testing purposes where this might happen by accident, it's not possible that Vin/VccUSB and Vcc 5V are available at the same time.
