I want to use the AD8230 instrumentation amplifier.
I have bought one and connected it like this:
The datasheet says that this will be gain of 2, so on the output (pin 8) I should have +1 V. Sadly, I have +2.8 V, even though I have increased the voltage value on pin 4 to +5 V.
What have I done wrong?
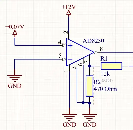
Ok, so according to the answers, I have connected the amplifier like that:

I have calculated the gain from datasheet, and it should be something around 53. Now, on the output I have +11,8V. Am I right that the problem is, again, with the REF voltage? Should I put a +5V to the booth of the pins?



