1

I would like to open the feedback of a difference amplifier to have more gain.

Actually, I would like to increase the gain of the open loop system in order to reduce the error between the reference and the output that I want to regulate. In my application, I would like to regulate the current.

For example if I took a simple model of a linear regulator, the whole system is a closed loop system and so there is a feedback. But locally around the op amp there is no feedback and I think that the op amp which has "no" feedback could be a difference amplifier but the gain would be lower and the regulation would be worse.

enter image description here

So I would like to do the same thing into my system to improve the regulation. Nevertheless this will be the first time that I would do this and I am afraid to let open the feedback. It is probably not as simple as it seems, so I would like to know if I have to take into account some considerations before doing something really bad.

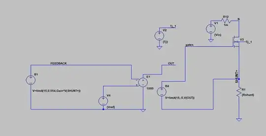
Here is the system with the difference amplifier and "without feedback":

enter image description here

enter image description here

In simulation It works perfectly but it miss a lot of parasitic elements and I do not know how "opening" the feedback will affect the stability.

And as you can see I am currently using resistor of 1 kΩ and 1.21 MΩ for having a gain of 1000 on the difference amplifier and I think it is pretty low and pretty high as resistor of an op amp for setting the gain. This is also why I would like to open the feedback.

Thank you.

winny
  • 14,707
  • 6
  • 46
  • 66
Jess
  • 2,978
  • 2
  • 24
  • 56
  • Is it a linear power supply your real application jess? – Andy aka Dec 18 '22 at 10:56
  • Hello :), No it is a current regulator. It uses the linear zone of a MOSFET for regulating a resistor and so on a current. The feedback current is made via a shunt and some gain for amplifying the mesure across the shunt. Then there is a difference op amp as a "compensator" for adjusting the "commande" (Vgs) of the system to control – Jess Dec 18 '22 at 11:16
  • 1
    You can buy "decompensated" op-amps with less internal feedback to achieve higher bandwidth. The trade-off is that the op-amp is then no longer unity gain stable. Unfortunately in a current sink application, you need stability at unity gain. I'm not sure how relevant this is to your problem, because I'm not really sure what problem you're trying to solve. – The Photon Dec 18 '22 at 16:53

2 Answers2

1

Maximum but undefined open-loop gain

At first glance, the idea of ​​negative feedback is absurd because you take a very good amplifier with (almost) infinite gain and make it "bad" with gain on the order of tens and hundreds of times... and sometimes (in the case of a voltage follower) even a unit. Maybe that is what the patent specialists thought when they refused to issue a patent to Harold Black for something like a "perpetual engine".

Now everyone knows the benefit of this "worsening" - from a high but undefined gain we get a relatively low but precisely determined gain. We achieve this by forcing the "undefined" amplifier to act as an "inverted voltage divider" made of two precision resistors.

Therefore, as a rule, in negative feedback circuits, amplifiers operate at their maximum ("open loop") gain that the manufacturer was able to achieve.

Moderate but fixed open-loop gain

In some cases (really rare), we intentionally use "finite (fixed) gain amplifiers". Fortunately, I had to answer such a question yesterday.

Capacitance multiplier_5

Generalization

From this question and the discussion surrounding it, we can derive perhaps the most important principle in analog electronics known as "negative feedback" (I will use a slightly more meaningful and figurative name here):

"Active copying": Make an op-amp with high but undefined gain equalize (a part of) its output voltage to the input voltage to obtain an amplifier with lower but determined gain.

See also

Here are some of my materials revealing in depth the philosophy behind negative feedback circuits.

Can we "reverse" a voltage divider by applying the input voltage to its output and taking the output voltage from its input?

Can we reverse (swap the input and output of) any unidirectional device by applying a negative feedback? If yes, what will be the use of this trick?

What are actually the input and output of a negative feedback system? Can we consider the input quantity as a disturbance and the output quantity - as a reaction?

Can we think of a non-inverting amplifier as of a disturbed voltage follower? Can we generalize this idea for any system with negative feedback?

Circuit fantasist
  • 16,664
  • 1
  • 19
  • 61
  • 1
    Thank you for your answer. So If I correctly understand you suggest to remove the difference amplifier and let the op amp without local feedback ? – Jess Dec 18 '22 at 13:38
  • @Jess, I have sketched these thoughts of a general nature to help you somehow clarify the problem because I can't get my head around exactly what it is. The operational amplifier with its differential input (when needed) and its gigantic gain is what is used. You can't do more than that. For example, the "error amplifier" in your first picture of a linear regulator is such an op-amp with a differential input and very high gain (without a local NFB). Please give more clarifications... – Circuit fantasist Dec 18 '22 at 14:13
  • @Jess, I looked at your third circuit diagram. You don't need that 4-resistor differential amplifier; just remove all those resistors to leave a "pure" op-amp. – Circuit fantasist Dec 18 '22 at 14:53
  • 1
    Thank you for your help :) – Jess Dec 19 '22 at 18:00
1

In simulation It works perfectly but it miss a lot of parasitic elements and I do not know how "opening" the feedback will affect the stability.

So you should add in the relevant parasitic elements to your model, and do a stability analysis.

Crudely you could just do an AC analysis with a perturbation source and check if there are resonances.

For a more sophisticated analysis you can open the loop and find the loop gain characteristic (amplitude and phase) to check the phase margin relative to the Barkhausen criterion. That is, verify that your circuit's loop gain phase remains positive when the amplitude falls to unity.

If you're designing with op-amps, it's common to design for a phase margin of 45 or 60 degrees to be sure of stability as the circuit parameters vary due to temperature, age, part-to-part variations, etc.

The Photon
  • 129,671
  • 3
  • 164
  • 309
  • Thank you for your answer. The feedback is made of 4 op amp and it seems that the simulation is quiet difficult for LTspice. Do you think that it is possible to mutliply the transfer function or sum their logarithm ? If you have any other idea ? – Jess Dec 19 '22 at 18:02
  • @Jess, without knowing anything about your actual circuit and requirements, I can't give you any more than broad generalities in an answer. – The Photon Dec 19 '22 at 18:03
  • I understand :) Thank you for your help :) I give the answer to Circuit Fantaisist but your answer help me a lot too ! – Jess Dec 22 '22 at 08:18