I want a band pass filter with center frequency 5.5Khz and a passband of 1kHz. I inserted that into a website and got the frequency response and the components to implement the filter:
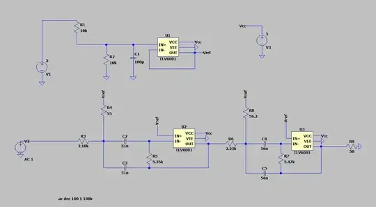
I copied the circuit to LTSpice (with a different op amp):
And got this frequency response:
Why is it so different from the one shown at that website?
Edit:
So if i take the load:
It's better but now the gain is very high at the center frequency
If i take the resistors connect to Vref:
The center frequency seems to shift to 1kHz










