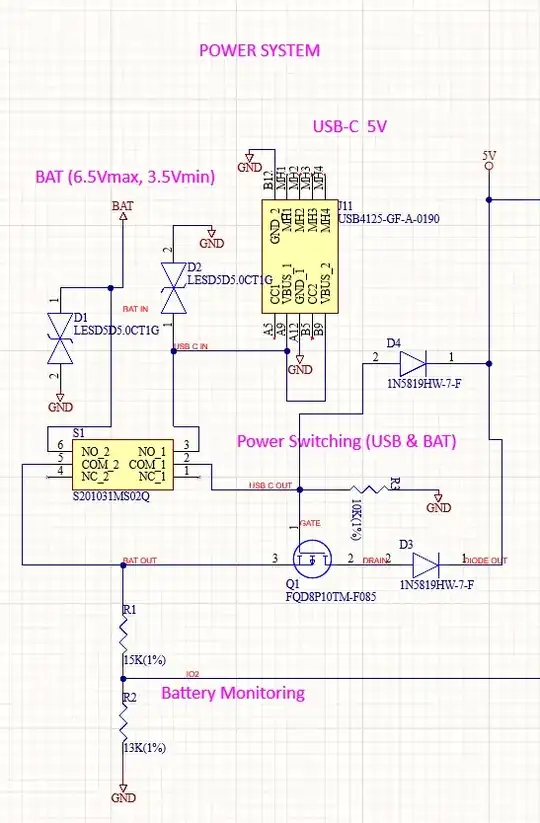
I am trying to use a P-Channel MOSFET to automatically switch from battery power (4xAA) to USB-C power (5V) when the USB-C cable is connected. I am using a resistor network (R1 and R2) to create a voltage divider in order to have an ESP32 sense when the battery voltage drains to 3.5V and turn off the system. I am using a DPST switch to switch ON/OFF both the USB-C and battery power with a single switch. The resistor R3 is used to reset the MOSFET. D1 and D2 are ESD diodes. The problem I'm having is that when the battery is connected, the DPST switch in the ON position, and the USB-C cable plugged in, the P-Channel MOSFET does not completely open the source-drain path. I have been doing some research to figure out why the P-Channel MOSFET is not completely opening the source-drain path when the USB-C cable is plugged in and I've found that it may be due to the Vgs being out of the Vgs Min-Max range. The battery voltage is ~6.5V with fresh AA batteries and the ESP32 shuts off when it senses (1.625V) from the voltage divider (3.5V battery voltage) This means that the range for the battery is (3.5Vmin, 6.5Vmax). In order to have the MOSFET work properly, I would need a Vgs with a Min rating of 1.5 and a Max of -1.5. Vgs= Vg-Vs (5-Vmin = 1.5, 5-Vmax=-1.5) Could anyone recommend a P-Channel MOSFET with these characteristics or provide an alternate solution to this automatic power switching feature? Thank you
Asked
Active
Viewed 180 times
0
-
Here's a related question: https://electronics.stackexchange.com/questions/21570/switch-between-battery-and-usb-power – ErikR Dec 07 '22 at 23:53
1 Answers
0
Maybe not quite an answer, but... I suggest you to use an ideal diode for the case. Something like LM66100. It's cheap and very simple to use. Just connect ~CE to 5V source to disconnect battery source.
out0f0rder
- 51
- 2
