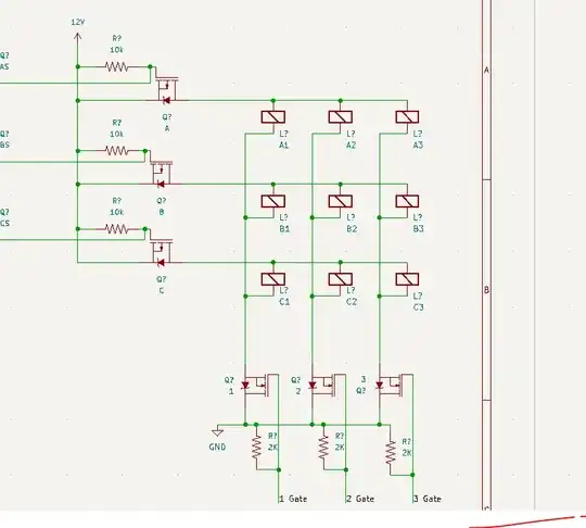
I'm trying to create a grid of electromagnets to move around some iron filings on a piece of paper. I made a prototype with a 3x3 grid made of some nails and enamaled wire, and but I've found that whenever I turn on one magnet, the others all seem to activate as well.
I'm fairly certain the wiring is correct, I can't think of a way the PSU would be supplying current to all nine magnets. I'm guessing the magnetic field is preferentially passing through the nails instead of just the air.
Is that the case? And is there a way I can combat that?
I had some ferromagnetic tape that I tried placing between the nails but I didn't have much luck, I've also tried a non magnetic core but the magnet was too weak to be useful.


