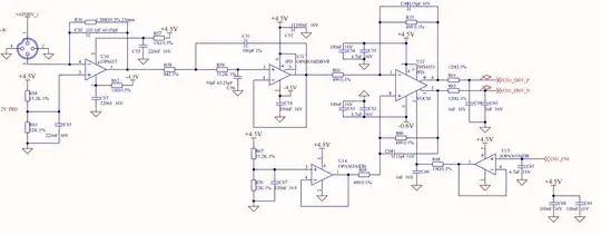
Uploaded the load of TIA amplication circuits, there are four same ciruits.
Some updates: I've made two layouts and one of them is much easier to have the osilation.
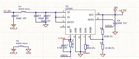
I've designed and tested with LT3045 transferring 5V to 4.5V.
There is a large oscillcation (around 20~30mVpp) sine wave oscillation on the input and smaller one (around 2mVpp) on the output. The frequency is around 810kHz.
At first I thought it was a ripple from front DC-DC converter so I used a battery (about 7.6V) but the oscillation still exist.
Then I try to reduce some load current (removed some TIA opamps) , then the osillation frequency changes and the mag get smaller. But still I can see there a peak on the spectrum.
The best way so far I find is to short the two beads on the input (but also can see a little peak on the spectrum around 800kHz). Adding capacitor on input or end doesn't seem to work.(I've tried even 220uF aluminum capacitor...)
I think I've almost followed the reference layout.
It would be very appreciated if anyone can give some hints.


