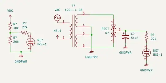
I am designing a Nixie tube clock and need to power some INS-1 neon bulbs. The bulbs have a striking voltage of 65 - 90 V and an operating current of 0.5 mA.
To power the bulbs should I divide 170 V to 68 V using a voltage divider (left) or should I step down 120 VAC to 48 V and rectify that to ~68 VDC (right)?
In the final design the circuit will be powering two blinking neon bulbs. Since I am dealing with mains and am fairly new to electronics, I thought I should probably ask here before testing these designs. Any suggestions are appreciated.

