You absolutely need a switching regulator for this. 12V to 3.3V is a drop of 8.7V, and you should expect to see about 250mA max draw on an ESP32. That puts the power dissipation in a linear regulator at around 2.2W. In reality, automotive 12V varies a lot, and it isn't unusual to see 14-15V while the vehicle's engine is powered on. That increases the worst-case voltage drop to 11.7V, which corresponds to a power dissipation of nearly 3W.
The other issue you'll likely run into is the ripple and noise on the line. Automotive supplies are extremely noisy. As such, you'll want to ensure that you have enough ripple rejection to keep that noise off your ESP32's supply.
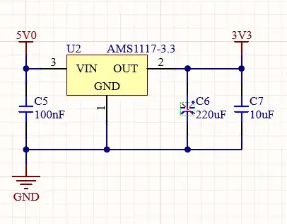
I've previously designed a board for a quite similar purpose to yours. I used an XL1509-5.0 buck converter to get down to 5V, then an AMS1117-3.3V LDO to drop from 5V to 3.3V.
The XL1509's datasheet provides a reference design and tells you all the parts you need. The bill of materials for my buck converter design was:
- Input capacitors: 2x RVT1V221M0810 220uF Electrolytic (C3340), 1x CL31A106KBHNNNE 10uF 50V MLCC (C13585)
- Output capacitors: 1x RVT1V221M0810 220uF Electrolytic (C3340), 1x CL21A106KAYNNNE 10uF 25V MLCC (C15850)
- SS34 Schottky diode (C8678)
- SMDRI127-680MT inductor (C9907)
The numbers in brackets are the LCSC part numbers.
Here's my schematic:


The parts with the red crosses are do-not-populate, so just ignore them. You also don't need D1.
The output of the XL1509 goes straight into the input of the AMS1117-3.3V LDO, with a CL21A106KAYNNNE 10uF capacitor between the output and ground. The AMS1117 has very good ripple rejection and is very cheap.
The ESP32 was decoupled with 1uF and 100nF MLCCs very close to the VCC pins.
For reverse polarity protection, I'd recommend just using a Schottky diode. Your current demands are small so you don't need anything fancy like an ideal-diode MOSFET.
For overvoltage protection, add a 20V Zener diode clamp over the input. The XL1509 can take up to 40V, so the clamp will kick in way before.
You might also want to consider a TVS diode for ESD protection.