2

I've been scratching my head trying to find a solution to what I imagine should be a fairly simple problem. I used Ohm's law to calculate what I believe should be the correct resistor value for a simple LED circuit, yet the LED barely lights up with a much lower amperage going across it.

I have a random LED that I don't have datasheet/ spec. information for. I used a potentiometer connected to 5.3V as a voltage divider, which connects to the LED like so:

schematic

simulate this circuit – Schematic created using CircuitLab

I gradually turn the potentiometer knob, slowly increasing voltage from 0V till I got a nice comfortable shine at 2.0V across the LED.

Question 1): Is the voltage across the LED at this point called "forward voltage?" If so, is this an accurate way to measure forward voltage assuming I'm comfortable/ sensible with the brightness being produced by the LED?

At 2.0V across the LED, the amperage across the LED is 10mA, (0.010A). Now I have 2 variables, 5.3V that I will be powering the LED with, and a target 10mA I'm aiming for across the LED. Now I calculate the resistor I need by using Ohm's law: (5.30V / 0.010A = 5,300R).

Question 2): Is 5,300 Ohm the correct resistor I need in order to send 10mA across the LED if it's powered by 5.3V?

Now I find the closest resistor I have to this value: (5,100 Ohm). Now I recalculate the Equation with this new resistor to make sure the current is close to the desired current. (5.30V / 5,100R = 0.010A); looks good to me so far.

HOWEVER... When I run the LED at 5.3V with a 5,100 Ohm resistor, I only get a current of 0.64 mA across the LED, and the light is very dim.

Question 3): Why is this happening, and what am I doing wrong?

rrowhe4d
  • 21
  • 4
  • 1
    Measure the voltage across the resistor and you'll realize why. 10mA is also 0.01A, not 0.001A. – Jonathan S. Oct 31 '22 at 02:31
  • Okay, so current is constant throughout the circuit, but there can be different voltages across different components within the circuit? I'm sorry but the realization did not happen. What does that mean? – rrowhe4d Oct 31 '22 at 02:56
  • 2
    amperage across the LED is 10mA ... that should say amperage through the LED is 10mA ... better still current through the LED is 10mA – jsotola Oct 31 '22 at 04:03

2 Answers2

4

Is the voltage across the LED at this point called "forward voltage?"

  1. Yes, forward voltage.
    To calculate a suitable series R, you would use R = (Power Supply - LEDvf ) / LEDi

Even the equation you list above "(5.30V / 0.010A = 5,300R)", while not correct, would actually give a result of 530 ohm. That would at least give a moderate LED brightness with about 6ma.

Is 5,300 Ohm the correct resistor I need in order to send 10mA across the LED if it's powered by 5.3V?

  1. No, see equation above.
    So for 10 ma: (5.3v - 2v) / 0.10A = 330 ohm ( That is what you need to get 10ma through the LED.

Why is this happening, and what am I doing wrong?

  1. You have (5.3v - 2v) / 5100 = 0.647 ma (Much too low for an LED)

.

If you wanted to determind the LED parameters manually without a datasheet this might be a more suitable arrangement:

schematic

simulate this circuit – Schematic created using CircuitLab

.

Nedd
  • 10,391
  • 17
  • 24
  • Your solution, indeed, gives us the popular ~330 Ohm value. Would you mind explaining, conceptually, why we need to subtract the (LED Vf) from the power supply in order for things to work properly? – rrowhe4d Oct 31 '22 at 03:29
  • 2
    Because the current through the basic series resistor (and hence the LED) is determined by the voltage across the resistor, I = Vr / R . The available voltage across the resistor is the supply voltage less any fixed voltage drops along the path. (The fact that you have a 3 terminal pot does complicate things a bit, but assume that the final circuit is just one resistor in series with the LED.) – Nedd Oct 31 '22 at 03:45
2

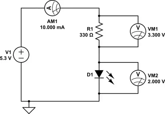
Your circuit with a resistor looks like this, with some extra measurements in place to explain what's happening:

schematic

simulate this circuit – Schematic created using CircuitLab

Your mistake is to assume that 5.3V exists across the resistor R1, which is definitely not the case, as can be seen on voltmeter VM1.

You should study Kirchhoff's Voltage Law (KVL), which I'll paraphrase here as saying that the sum of voltages across R1 and D1 must be the the same as the voltage across source V1.

This you can also see in the schematic above. The voltage across the two voltmeters VM1 and VM2 is \$2.0 + 3.3 = 5.3\$.

The answer to your first question, is yes, you are correct to say that the "forward voltage" of D1 is indeed 2.0V (at least for your particular diode it is).

To your second question, my answer is that the voltage across R1, which will ultimately determine the current around the loop, is not 5.3V, it is 3.3V, as predicted by KVL.

Therefore, before applying Ohm's law to determine the required value for R1, first you must apply KVL to determine the correct voltage across R1:

$$ \begin{aligned} V_{R1} &= V_1 - V_{D1} \\ \\ &= 5.3 - 2.0 \\ \\ &= 3.3\text{ V} \end{aligned} $$

Then you may apply Ohm's law to R1. Assuming your desired current through R1 is 10mA:

$$ \begin{aligned} R_1 &= \frac{V_1}{I} \\ \\ &= \frac{3.3}{0.01} \\ \\ &= 330 \text{ }\Omega \end{aligned} $$

Simon Fitch
  • 34,939
  • 2
  • 17
  • 105