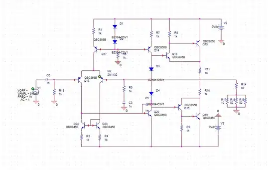
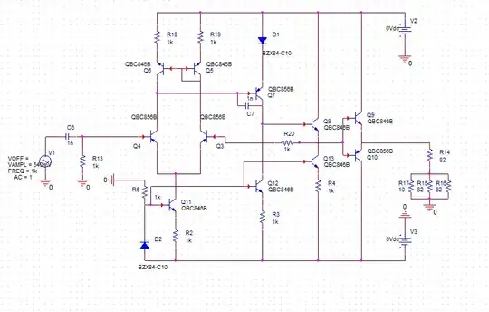
I am required to design a power amplifier with these specifications:
Input signal, Ui in range: 540 [mV];
Output load, RL: 90 [ohm];
Input resistance Ri >150 [kohm];
Output resistance Ro < 0.9 [ohm];
Amplification in voltage, Av: 10;
Operating temperature range: 00
-700C (verifiable by testing in
temperature);
Signaling the presence of supply voltages with LED type diode. The problem is that I started the design but the documentation given by our supervisor were lacking at best and I don't know if I am going the right way and how to continue.
Until now I tried to finish two different designs: the first one is based on a book and the second one is based on the documentation given.
What can I do now? What books or other kinds of documentation should I be looking for regarding my inexperience in the domain?




