I have recently bought some rechargeable ML2032 cells and also bought a charger for it.
Unfortunately the charger does not work, so I tried to find alternatives, but here the problem starts. According to the spec the cells should not be charged with more than 2 mA, but all the chargers I found including the one I already bought would charge with 20 mA or even more. Does anyone know why? Are the manufacturers not aware of the max. charge current? Could that not get dangerous, although these are small coins cells?
I started to think about building a charger on my own. I found an approach here, but this design uses a constant voltage approach and therefore would take much longer to fully load the coin cell than with a constant current approach, for which theoretically with a 2 mA charge rate and 65 mAh capacity the charge time would still need > 32 hours.
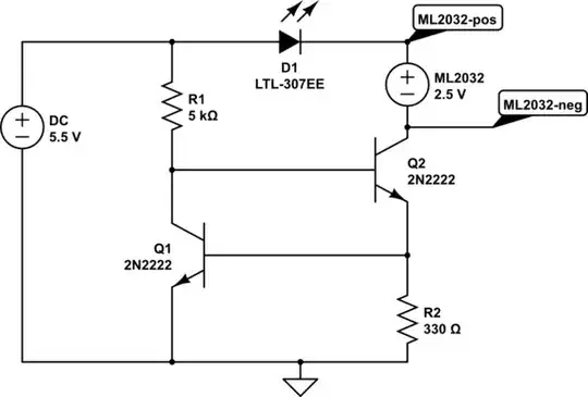
So I searched for as simple as possible a constant current circuit design which I could possibly use for charging. I found a constant current circuit with two NPN transistors here:

simulate this circuit – Schematic created using CircuitLab
I implemented this circuit on my breadboard and it really works great, as long as the DC voltage is high enough.
According to the document from Maxcell for the ML2032, the charge voltage of the ML2032 must not exceed 3.3 V. According to the simulation the voltage on the positive pole of the ML2032 always equals the voltage of the power source (=5.5 V) minus the voltage drop of the LED (1.595 V), which results in 3.915 V. The voltage on the negative pole of the ML2032 always equals the voltage on the plus pole minus the voltage of the ML2032, so the voltage applied to the coin cell does not exceed the 3.3 V (if the cell is not overcharged).
Does this situation satisfy the requirement that the charging voltage must not exceed 3.3 V? I.e. is the voltage difference applied on the coin cell relevant or is it the voltage on the positive pole relative to ground that matters?
Any suggestions on improving the circuit are welcome. Please note I am no expert.