1

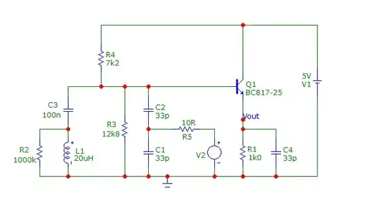
I'm trying to build a common-collector Colpitts oscillator with a resonant frequency of 8 MHz. The inductor (20 μH) has a low q factor and can't be exchanged. The two capacitors should have 33 pF and cause a resonant frequency of about 8.7 MHz. This is the circuit:

enter image description here

The 1 kΩ resistor represents the inductor losses. If I simulate the circuit without the resistor it oscillates as expected. When I add the resistor the circuit only oscillates when I increase C2 to about 150 pF.

This is probably because of the increased feedback factor (at resonance) which is \$\frac{C_1 + C_2}{C_1}\$.

The circuit only oscillates when C2 is at least 150 pF. C1 can be smaller or bigger then 150 pF. Why is the circuit only oscillating with C2 bigger than 150 pF? Are there any changes I can make to get an 8 MHz oscillating frequency?

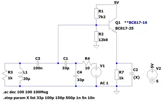
Edit: I simulated the circuit with an open loop like suggested in an answer. In the following simulation I only changed C2 in parallel with the emitter resistor:

enter image description here

enter image description here

TonyDublov
  • 169
  • 6
  • @jonk What do you mean with construction techniques? I also build this circuit on a pcb. The simulation in LTspice is quite accurate. The circuit only works with C2 >= 150 pF. – TonyDublov Sep 15 '22 at 08:59
  • Perhaps also just "measure" input impedance at C3 (R3-L1 excluded). If negative, check that this value can be "compensated" for the resistor R3 at the frequency needed. – Antonio51 Sep 16 '22 at 08:23

2 Answers2

2

You should consider opening the loop and doing an AC analysis to understand what's going on. Here's your circuit in micro-cap with the loop opened. Generator V2 is added and the emitter voltage is monitored across the spectrum 1 MHz to 30 MHz. To make things work as expected, the emitter resistor is loaded with a 33 pF thus loading it correctly. And, the effective emitter resistance is modelled as a 10 Ω resistor, R5: -

enter image description here

The 1 kΩ resistor across the inductor is initially set to be 1 MΩ. Here's a the AC response: -

enter image description here

Points to note: -

  • It should oscillate at around 7 MHz or 8 MHz (see the green boxes I added)
  • The phase angle is as near as damn it 0° hence, it's the oscillation point
  • The gain is 1.091 dB hence there is enough gain to sustain oscillation

Here's what happens when I reduce R2 from 1 MΩ to 100 kΩ to 10 kΩ to 5 kΩ to 2 kΩ and finally to 1 kΩ: -

enter image description here

As you can see, for the lower values of R2, there is never a point when the phase change is 0° AND there is a gain greater than unity. Hence it will never oscillate with 1 k to 5 k loading.

Are there any changes I can make to get an 8 MHz oscillating frequency?

My answer is all about helping you understand how close a given scenario is to producing oscillation. If you change components and run a transient analysis, it will either oscillate or not and, there's no quick method to figure out what that oscillation frequency is.

So, do what I have shown you; open the loop, insert a generator, load the emitter appropriately and test scenarios this way. When you are happy you are close to what you want, run it in transient analysis and it should oscillate.

You are looking for a phase angle of 0° coincident with a gain of greater than unity.

Andy aka
  • 456,226
  • 28
  • 367
  • 807
  • I simulated the circuit with an opened loop (see above) like you suggested. I only changed C2 in parallel with the emitter resistor. Do you have an explanation how this resonance / peaking is created? – TonyDublov Sep 16 '22 at 15:01
  • Using my component references, C2 and L1 create the resonance. – Andy aka Sep 16 '22 at 15:14
  • I don't get how C4's capacitance transfers back to the resonant circuit. Increasing C4 to 5nF lowers the resonance to about 3 MHz. – TonyDublov Sep 16 '22 at 15:25
  • 1
    C4's impedance will slightly back-transfer to the base of the transistor and form another capacitor in parallel with the inductor. The amount of capacitance back-transferred will be small (roughly 1/beta of the BJT). So, if you have my C4 at 1 nF then maybe 2 to 5 pF will be back-transferred and be in parallel with the inductor (ignoring the extremely small effect of C3 (100 nF). Tricky little bu66er5 aren't they? – Andy aka Sep 16 '22 at 15:49
0

Is that a common collector colpitts? This one works: enter image description here

Not exactly 8MHz but close :-)

hennep
  • 330
  • 1
  • 2
  • 7
  • I can't make this circuit oscillate in LTspice. Did you include the 1k parallel resistance in the inductor? – TonyDublov Sep 15 '22 at 11:50
  • 1
    No sorry, I could not make your circuit work in LTSpice and after I changed it I forgot to put back the 1k resistor. With some tweaking and a BF199 transistor I can improve it a little but the parallel resistance cannot go below 2k3 or it will stop oscillating. – hennep Sep 15 '22 at 12:25