assuming constant voltage drop and current
The inductor current is a ramp, not constant. Also, unless the inductor currents are close to the rated current of the diode, the diode voltage drop will be nowhere near any idealized value. E.g. if the diode is silicon, as I've simulated below, the diode drop is not 0.7V!
I've tried using just L/R but the result is never right when I simulate in LTSpice
The R you're speaking of would be the equivalent resistance of the diode - you'd be replacing the diode with a resistor, and would have to set the resistance to approximate the diode's behavior. This is not impossible, but choosing the correct value of R would require... a simulation first. The R is specific to your circuit and waveform, and not a property of the diode itself. But all this crude modeling is unnecessary anyway.
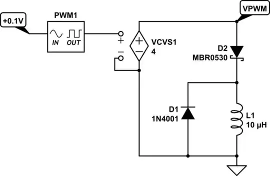
Let's set up a simulation here in CircuitLab: PWM frequency 20kHz, PWM control voltage range 0-10V, PWM output voltage 0-5V. So, the PWM pulses are 1% of 50us, so 500ns wide. The voltage-controlled voltage source is just a x4 amplifier, so VPWM is a train of 20V, 500ns rectangular pulses.

simulate this circuit – Schematic created using CircuitLab
The inductor current waveform for each PWM pulse:

The D1 diode voltage during each PWM cycle:

The average diode voltage drop is about 0.4V, not 0.7V!
The inductor current at the end of the pulse is
$$
I = \frac{1}{L} \int V dt = (10{\,\rm \mu H})^-1 \cdot 20{\,\rm V} \cdot 500{\,\rm ns} = 1{\,\rm A}.
$$
This agrees with the simulation.
The rate of change of current in the inductor is determined by the inductor voltage, set by the diode voltage across D1. We consider the inductor "discharged" when the current falls back to 0:
$$
\Delta I = \frac{1}{L} \int V dt = \frac{1}{L} \cdot V \cdot T \\
T = \Delta I \frac{L}{V} = -1{\,\rm A} \frac{10{\,\rm \mu H}}{-0.4{\,\rm V}} = 25{\,\rm\mu s}.
$$
This matches the inductor discharge time in the simulation.