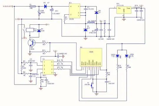
I have read up a lot that generally it is unsafe to attach anything to these IoT devices that operate from mains power. As the power supply is not isolated and you are risking to get shocked with the large power potential. I was looking at devices that are isolated and found this one, the salesperson ensured that it is isolated and should be safe to add sensors. I have only some beginners understanding, but I really don't see how it is isolated. Am I missing something?
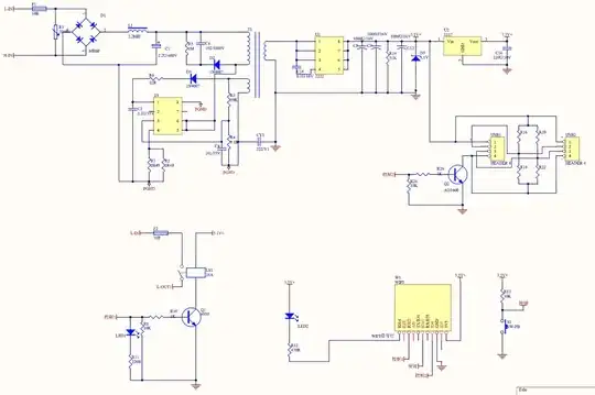
I received a different version for a smart plug, this does seem to have a transformer so it could be isolated. Thou I'm not sure how the power measuring IC is connected to the ESP device. I don't see any connections, it should have a optocoupler or something?

