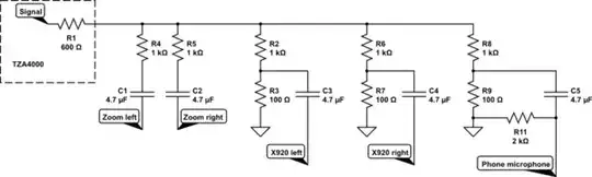
I have a TZA-4000 mixer-amplifier. It has a preamplifier output 200mV/600Ω.
I want to feed this output into several recording devices:
- Zoom H1N audio recorder. It has a line-in/microphone input with input impedance of 2 kΩ. The manual says, "The H1N can supply plug-in power if the connected mic uses it." I don't know how it detects whether the connected "mic" uses it or not.
- HC-X920 camcorder. It has a stereo microphone input, which provides 2.73V power. Microphone level can be configured -30..+12dB.
- An Android phone, which is used for live streaming. Of course, it also provides some DC for the microphone.
Challenges that I see:
- Level mismatch, which requires an attenuator for the phone. Zoom and camcorder have built-in input level regulation.
- DC of the recording devices, which requires decoupling.
Questions:
- What is a proper way of splitting the source mono signal into three?
- How to deal with the DC provided by all the three recording devices so that it does not harm the source and each other?
Ideally, a complete circuit would be appreciated.
Related questions:
