I have a 24 VDC 'signal' coming from the same line a solenoid is being supplied from. This signal comes from a PLC.
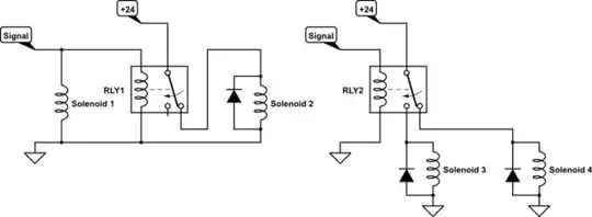
I have the need to take this signal and 'invert' it, so it can be used to drive another solenoid in a flip-flop fashion, i.e. when the first solenoid is off, the second (child) solenoid should be on, and vice-versa.
I've looked at using a simple NPN transistor, but am slightly confused as to how I would 'feed' the original 24 VDC into it and if I would need a further high-power transistor, to actually power the second solenoid.
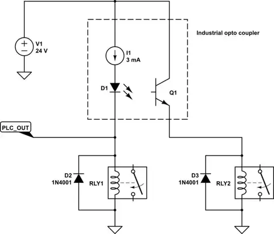
I've also explored using an opto-coupler and feeding the original signal into it, but I would still need to invert the signal using a logic level 'inverter' chip, plus I would also need some kind of driver circuit to power the second solenoid.
This all seems to be rather complicated, just to invert the 24 VDC signal for use on another solenoid, so any advice would be very much appreciated.
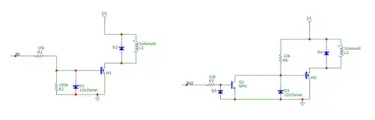
I've added a pseudo circuit layout, in which I could add a basic digital inverter.
The obvious other thing I could do is just use a PCB mount relay, but again this feels unnecessary for what it's doing and prone to failure.






