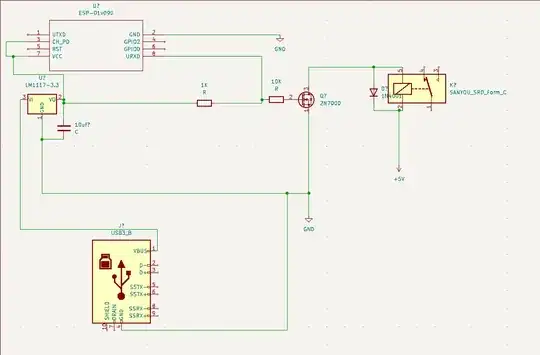
I am using an ESP8266-01 to control a 3.3 V relay via a 2N7000 NPN transistor. The ESP8266 GPIOs use a 3.3 V logic level.
I have it connected to TXD (GPIO 3) and I am trying to stop the relay from activating a couple times on boot as the pins are floating for a moment. Then they settle and the relay works fine after boot.
I tried adding a pull-up to 3.3 V thinking that would solve the issue, but it does not. There is mention of this exact problem here: Pull up on NPN transistor (during microcontroller power up) as well as here: ESP01 enable GPIO2 before boot
In the second link the person talks about using an inverter, however, I don't know what the part # may be, and I do not have enough reputation to comment on it, so I was forced to make a new question.
My idea is that the relay should be off until the ESP has booted fully, and then stays off unless I turn it on.
Here is my schematic:
Details of boot time data for each GPIO on the ESP8266:



